Тесты онлайн, бесплатный конструктор тестов. Психологические тестирования, тесты на проверку знаний.
Список вопросов базы знанийСоздание интернет-приложений в PHP 4Вопрос id:91563 Тема/шкала: Работа с базами данных Необходимо выбрать 10 записей из отсортированной в алфавитном порядке по полю name таблицы, начиная с записи номер 20. Выберите верный вариант выборки из БД. ?) $res=que_db("select * from tablename limit 20, 10 order by 'name'"); ?) $res=que_db("select * from tablename order by name limit 20, 10"); ?) $res=que_db("select * from tablename limit 10, 20 order by name"); ?) $res=que_db("select * from tablename order by name limit 10, 20"); ?) $res=que_db("select * from tablename limit 20, 10 order by name"); Вопрос id:91564 Тема/шкала: Объектно-ориентированное программирование В какой строке данного сценария допущена ошибка? ![]() ?) 4 ?) 3 ?) 2 ?) 13 ?) 1 Вопрос id:91565 Тема/шкала: Загрузка клиентом файлов на сервер Пользовательский файл отправляется на сервер при помощи формы, листинг которой приведен на рис.1: ![]() Листинг сценария приема файла содержит ошибки (ошибку) и приведен на рис.2: ![]() Выберите строку(и), в которой(ых) допущена(ы) ошибка(и). ?) 6 ?) 4 ?) 2 ?) 8, 9 ?) 3, 5, 7 Вопрос id:91566 Тема/шкала: Конфигурация РНР Необходимо скомпилировать РНР с поддержкой БД в формате dBase. С какой конфигурационной опцией необходимо скомпилировать РНР для решения поставленной задачи? ?) -- with-dbase ?) --enable-dbase ?) –AddDbaseSupport ?) –enable_dbase ?) – with_dbase Вопрос id:91567 Тема/шкала: Объектно-ориентированное программирование Необходимо из класса Second обратиться к функции show() класса First, который ещё не имеет экземпляров.Вызывается ли в приведенном ниже сценарии конструктор класса? Выберите верный вариант такого вызова. ?) $First->show() ?) $this->show() ?) $First::show() ?) $this::show() ?) First::show() Вопрос id:91568 Тема/шкала: Работа с базами данных Разработчики РНР не рекомендуют использовать функцию mysql_drop_db. Выберите альтернативный вариант выполнения такого запроса для БД с именем First. ?) mysql_execute(“DROP DATABASE First”) ?) mysql_query(“DROP DATABASE First”) ?) mysql_query(“First”, “DROP TABLE”) ?) mysql_execute(“First”, “DROP DATABASE”) ?) mysql_query(“First”, “DROP DATABASE”) Вопрос id:91569 Тема/шкала: Повторное использование кода и создание функций Слева приведен листинг сценария, использующего итеративный подход. Справа приведен соответствующий рекурсивный код с пропущенной третьей строкой, без которой код работает с ошибкой. Выберите из предложенных вариантов ответов код, вставка которого в третью строку приводит к корректному исполнению программы.
?) local $str; ?) static $str; ?) global $i; ?) global $str; ?) static $i; Вопрос id:91570 Тема/шкала: Загрузка клиентом файлов на сервер Вы пересылаете одновременно 2 файла из одной формы. Листинг кода формы приведен на рисунке. Каким образом возможно получить список имён подгруженных файлов, используя массив $_FILES? ![]() ?) while(list($arr,$name)=each($_FILES['userfile']['name'])){print $name;} ?) foreach($_FILES as $i){print $i['userfile']['name'];} ?) print_r($_FILES) ?) print_r($_FILES['userfile']['name']);$i++){print $_FILES[$i];} ?) foreach($_FILES['userfile'] as $i){print $i['name'];} Вопрос id:91571 Тема/шкала: Работа с базами данных В сценарии, фрагмент которого изображен на рисунке, производится выборка данных из одноименных столбцов 2 разных таблиц. Укажите верный способ получения значения столбца colA таблицы tbl2. ![]() ?) $row["tbl2.colA"] ?) $row[1] ?) $row["tbl2"]["colA"] ?) $row[2] ?) $row["colA"] Вопрос id:91572 Тема/шкала: Функции для работы с изображениями Выберите верный порядок строк в сценарии: для генерации рисунка: ![]() ?) 5,2,6,4,7,1,3 ?) 4,3,5,6,2,1,7 ?) 1,7,6,3,4,5,2 ?) 1,3,4,2,5,7,6 ?) 2,3,6,1,4,5,7 Вопрос id:91573 Тема/шкала: Базовый синтаксис Каков результат выполнения данного PHP-сценария? ![]() ?) 6col = col $num = 1 ?) Сообщение об ошибке ?) col = 10 $num = 1 ?) col = col $num = 6 ?) 6col = 10 $num = 6 Вопрос id:91574 Тема/шкала: Конфигурация РНР Сценарий, фрагмент которого приведен ниже, используется в гостевой книге. Сообщение пользователя передается методом POST и присваивается переменной $message. В некоторых случаях данный сценарий выдает ошибку. Какой параметр конфигурационного файла следует установить в On? ![]() ?) register_globals ?) magic_quotes ?) magic_quotes_runtime ?) magic_quotes_gpc ?) register_globals_gpc Вопрос id:91575 Тема/шкала: Конфигурация РНР Сценарий, обрабатывающий удаленную загрузку файлов, неправильно обрабатывает большие файлы. Выберите опцию конфигурационного файла РНР, из-за некорректного значения которой возможно возникновение данной проблемы. ?) max_execution_time ?) register_globals ?) max_file_size ?) memory_limit ?) post_max_size Вопрос id:91576 Тема/шкала: Строки и регулярные выражения Необходимо организовать проверку расширений загружаемых файлов. К загрузке допускаются файлы с расширениями gif png jpg. Выберите верный порядок строк в сценарии для решения этой задачи. ![]() ?) 2, 1, 5, 9, 11, 10, 12, 3 ?) 2, 1, 5, 7, 11, 10, 12, 3 ?) 2, 1, 4, 8, 11, 10, 12, 3 ?) 2, 1, 5, 8, 11, 10, 12, 3 ?) 2, 1, 6, 7, 11, 10, 12, 3 Вопрос id:91577 Тема/шкала: Повторное использование кода и создание функций Сценарий, фрагмент которого изображен на рисунке, имеет проблемы с безопасностью (при помощи запроса GET с указанием переменной $evil_var можно выполнить не предусмотренное разработчиком действие). Какую опцию необходимо изменить в файле конфигурации для решения данной проблемы? ![]() ?) register_globals ?) magic_quotes ?) get_array ?) user_variables ?) enable_get Вопрос id:91578 Тема/шкала: Работа с базами данных Выберите функцию PHP, которая возвращает число записей, полученных в результате запроса к базе данных сервера MySQL? ?) mysql_num_rows() ?) rows() ?) mysql_records() ?) mysql_quantity() ?) cols() Вопрос id:91579 Тема/шкала: Работа с базами данных Выберите строку для подстановки в приведенный сценарий: ![]() ?) dbase_add_table($dbname, $def) ?) dbase_create($dbname, $def) ?) dbase_add_db($dbname, $def) ?) dbase_create_db($dbname, $def) ?) create_db($dbname, $def) Вопрос id:91580 Тема/шкала: Работа с базами данных Необходимо определить ID, сгенерированный для столбца AUTO_INCREMENT
предыдущим запросом INSERT, с использованием данного соединения для таблицы MySQL. Какая из перечисленных функций позволит решить поставленную задачу? ?) mysql_stat() ?) mysql_list_id() ?) mysql_last_insert_id() ?) mysql_last_id() ?) mysql_insert_id() Вопрос id:91581 Тема/шкала: Повторное использование кода и создание функций Выберите существующие ограничения имен функций. ?) Имя функции не может начинаться с символа подчеркивания ?) Имя функции не может начинаться с цифры ?) Имя функции не может совпадать с именем переменной ?) Функция должна иметь имя, не совпадающее с именами других функций ?) Имя функции может содержать только буквы, цифры и символы подчеркивания Вопрос id:91582 Тема/шкала: Работа с базами данных Что из перечисленного возвращает функция OCINumCols? ?) Количество результирующих строк в операторе ?) Количество результирующих столбцов в операторе ?) Количество строк в таблице ?) Количество столбцов в таблице ?) Величину табличного пространства Вопрос id:91583 Тема/шкала: Конфигурация РНР Для работы с БД Oracle Вам необходимо чтобы библиотека php_oci8 была загружена в память. При помощи какой функции Вы можете загрузить эту библиотеку во время выполнения сценария? ?) load_dll() ?) dl() ?) load_dl() ?) so() ?) load_so() Вопрос id:91584 Тема/шкала: Строки и регулярные выражения Какой символ, находясь в регулярном выражении первым в секции задания подмножества символов (character class), рассматривается как символ отрицания? ?) ^ ?) – ?) \ ?) ! ?) @ Вопрос id:91585 Тема/шкала: Функции для работы с изображениями Вы нарисовали прямую линию из точки (0,0) в точку (50,50) с помощью следующего скрипта: Обьясните полученный результат: ![]() ?) Началом координат является нижний правый угол изображения ?) Началом координат является верхний правый угол изображения ?) Началом координат является нижний левый угол изображения ?) Началом координат является верхний левый угол изображения ?) Началом координат является центр изображения Вопрос id:91586 Тема/шкала: Объектно-ориентированное программирование При помощи какого ключевого слова описывается дочерний класс (класс-наследник)? ?) children ?) successor ?) owner ?) parent ?) extends Вопрос id:91587 Тема/шкала: Объектно-ориентированное программирование Какую ошибку содержит сценарий, приведенный на рисунке? ![]() ?) В сценарии используются методы и атрибута класса до объявления самого класса, что недопустимо в РНР ?) Переменные экземпляра класса необходимо инициализировать в объявлении класса, а не в конструкторе ?) В РНР не существует операции -> ?) Перед использованием переменных экземпляра класса необходимо создать экземпляр класса ?) Имя конструктора класса (в данном случае функции first()) должно начинаться с ~ Вопрос id:91588 Тема/шкала: Функции для работы с изображениями Какие 2 функции возможно использовать для генерации следующего изображения: ![]() ?) ImageFilledRectangle($im,0,0,50,50,ImageColorAllocate ($im, 0, 255, 0)); ?) ImageRectangle($im,0,0,50,50, ImageColorAllocate ($im, 0, 255, 0)); ?) ImageFill($im, 0, 0, ImageColorAllocate ($im, 0, 255, 0)); ?) ImageBox($im,0,0,50,50, ImageColorAllocate ($im, 0, 255, 0)); ?) ImageLine($im, 0, 0, 50, 50, ImageColorAllocate ($im, 0, 255, 0)); Вопрос id:91589 Тема/шкала: Повторное использование кода и создание функций В результате выполнения следующего кода переменная $number принимает некоторое значение. ![]() Почему? ?) Переменная $number принадлежит глобальному пространству имён ?) Переменная передается в функцию add_one() по значению; инкремент применяется к локальной переменной $number (переменной области видимости функции) и не действует на $number, объявленную вне функции ?) Функция add_one() переопределяет стандартную функцию php ?) Функция add_one() возвращает значение инкрементированной переменной $number ?) Переменная $number передается в функцию add_one() по ссылке Вопрос id:91590 Тема/шкала: Базовый синтаксис Выберите неверную операцию присвоения: ![]() ?) 5 ?) 2 ?) 4 ?) 1 ?) 3 Вопрос id:91591 Тема/шкала: Повторное использование кода и создание функций Какое значение примет переменная $c в результате выполнения сценария: ![]() ?) В результате выполнения сценария получим сообщение о фатальной ошибке интерпретатора ?) $c примет любое случайное значение в диапазоне –32768..+32768 ?) Значение переменной $c не определено за пределами функции b() ?) $c = 3; сначала $c по умолчанию присваивается число 2 и затем $c увеличивается на значение переменной $a ?) $c = 2; $c по умолчанию присваивается число 2, переменая $a не определена внутри функции b() Вопрос id:91592 Тема/шкала: Функции файловой системы Известен путь к файлу $path. Выберите строку, подставив которую в сценарий Вы получите имя директории, в которой находится файл. ?) $dir = getpwd($path); ?) $dir = dir($path); ?) $dir = basename ($path); ?) $dir = dirname($path); ?) $dir = get_current_dir($path); Вопрос id:91593 Тема/шкала: Объектно-ориентированное программирование Каков результат выполнения данного сценария? ![]() ?) Отсутствие какого-либо вывода ?) Сообщение об ошибке ?) Класс А Класс В ?) Класс В Класс А ?) Класс А Вопрос id:91594 Тема/шкала: Базовый синтаксис Каков результат выполнения данного PHP-сценария? ![]() ?) Сообщение об ошибке ?) 7 ?) 4 ?) 12 ?) 17 Вопрос id:91595 Тема/шкала: Объектно-ориентированное программирование Какое из перечисленных имен классов является недопустимым в РНР4? ?) Auth ?) stdClass ?) Show_page ?) _login ?) cart Вопрос id:91596 Тема/шкала: Базовый синтаксис Каков результат выполнения данного PHP-сценария? ![]() ?) Строка “15” ?) Строка “16” ?) Зацикливание сценария ?) Сообщение об ошибке ?) Строка “11” Вопрос id:91597 Тема/шкала: Функции файловой системы Какое из перечисленных ниже значений НЕ может возвращать функция filetype()? ?) image ?) dir ?) link ?) unknown ?) char Вопрос id:91598 Тема/шкала: Функции для работы с изображениями Какая функция используется для задания зеленого цвета кисти? ?) ImageSetGreenColor($im); ?) ImageSetColor ($im, 0, 255, 0); ?) ImageColorAllocate ($im, green); ?) ImageColorAllocate ($im, 0, 255, 0); ?) ImageSetColorAllocate ($im, 0, GREEN, 0); Вопрос id:91599 Тема/шкала: Объектно-ориентированное программирование Сценарий, приведенный на рисунке, содержит ошибку. Выберите наиболее точное определение этой ошибки. ![]() ?) В сценарии используются методы классов до объявления самих классов, что недопустимо в РНР ?) Класс А используемый для расширения класса В определяется после класса В, что недопустимо в РНР ?) В РНР не существует операции :: ?) Используемые классы не содержат конструкторов ?) Классы не содержат атрибутов Вопрос id:91600 Тема/шкала: Загрузка клиентом файлов на сервер Укажите верный(ые) вариант(ы) задания поля формы для загрузки файла на сервер. ?) INPUT type="file" name="userfile" ?) INPUT type="hidden" name="userfile" ?) INPUT type="hidden" name="FILE_NAME" value="FILE1.TXT" ?) INPUT type="hidden" name="MAX_FILE_SIZE" value="10000" ?) INPUT type="hidden" name="FILE_SIZE" value="1024" Вопрос id:91601 Тема/шкала: Повторное использование кода и создание функций Файлы какого типа (с какими расширениями) допускается использовать в качестве аргумента функции require()? ?) Только файлы с расширением .php, .inc ?) Любые текстовые файлы ?) Только файлы с расширением .php, .txt, .inc ?) Только файлы с расширением .php, РНР выполняет скрипт при включении ?) Любые Вопрос id:91602 Тема/шкала: Объектно-ориентированное программирование Вызывается ли в приведенном ниже сценарии конструктор класса? ![]() ?) В данном сценарии конструктор класса не вызывается ?) В качестве конструктора вызывается функция В() ?) В качестве конструктора вызывается внутренняя функция РНР ?) В качестве конструктора вызывается функция А() ?) В качестве конструктора вызывается функция C() Вопрос id:91603 Тема/шкала: Строки и регулярные выражения Какими метасимволами в Perl-совместимых регулярных выражениях обозначаются десятичные числа? ?) \d ?) \w ?)
?) \D ?) \N Вопрос id:91604 Тема/шкала: Базовый синтаксис Выберите НЕВЕРНОЕ утверждение.
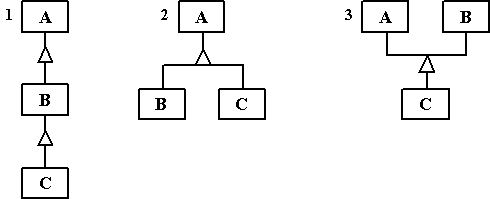
$a==NULL, если... ?) Ей присвоено значение null ?) Ей присвоено значение 0 ?) Ей присвоено значение "" (пустая строка) ?) Ей присвоено значение false ?) После присвоения ей числа 10 к ней был применён unset() Вопрос id:91605 Тема/шкала: Работа с базами данных При помощи какой функции воможно установить соединение с БД Oracle? ?) OCIConnect ?) Ora_connect ?) Ora_p_connect ?) Ora_Logon ?) OCI_p_connect Вопрос id:91606 Тема/шкала: Строки и регулярные выражения Необходимо вывести значение атрибута класса. Выберите строку с верным синтаксисом разбора переменных. ?) echo ‘Переменная имеет имя - {$obj->values[3]->name}’;?) echo "Переменная имеет имя - $obj->values[3]->name"; ?) echo "Переменная имеет имя - %$obj->values[3]->name%"; ?) echo "Переменная имеет имя - { $obj->values[3]->name }";?) echo "Переменная имеет имя - {$obj->values[3]->name}";Вопрос id:91607 Тема/шкала: Конфигурация РНР Поддержку чего включает конфигурационная опция asp_tags? ?) Полную поддержку ASP ?) Тэгов <? ?> ?) Тэгов <% %> ?) Функций VBScript ?) Функций ASP Вопрос id:91608 Тема/шкала: Объектно-ориентированное программирование Каким способом возможно осуществить непрямой вызов метода В() объекта $А? ?) $A->$B; ?) $A->B; ?) get_class_methods($A, "B"); ?) call_user_func(array(&$A, "B")); ?) call_user_method("B", $A); Вопрос id:91609 Тема/шкала: Базовый синтаксис Каков результат выполнения данного PHP-сценария? ![]() ?) 18.3 Little Piggies 15 Small Pigs ?) 8.3 ?) Сообщение об ошибке ?) 33.3 ?) 3.31515 Вопрос id:91610 Тема/шкала: Работа с базами данных Сценарий, приведенный на рисунке, должен вывести на экран значение поля data десятой записи таблицы test.dbf. Выберите определение ошибки, из-за которой сценарий выполняется неверно. ![]() ?) База данных открыта в режиме write-only ?) Результат, возвращаемый функцией dbase_get_record(), не является ассоциативным массивом ?) Создание файла базы данных должно происходить в том же сценарии, что и чтение из него ?) Для подобных операций необходимо открывать файл в режиме чтение-запись ?) База данных расположена в каталоге tmp, что недопустимо Вопрос id:91611 Тема/шкала: Объектно-ориентированное программирование ![]() На рисунке а) показано, что класс С унаследован от класса В, который, в свою очередь, унаследован от класса А. На рисунке b) показано что классы В и С унаследованы от класса А. На рисунке с) показано, что класс С унаследован от классов А и В. Какие способы наследования из изображенных на рисунках допустимы в РНР4? ?) a, b, c ?) a, b ?) b, c ?) a, c ?) c Вопрос id:91612 Тема/шкала: Функции файловой системы Необходимо переместить, либо скопировать файл, загруженный удаленным пользователем. При этом требуется обеспечить безопасность (возможность копирования именно загруженного файла, а не /etc/password), и обеспечить полноценную работу сценария в безопасном режиме РНР (safe mode). Какой из приведенных ниже функций следует воспользоваться для решения поставленной задачи? ?) move_file() ?) move_uploaded_file() ?) file_copy() ?) copy() ?) copy_uploaded_file() |
Copyright tests.ithead.ru 2013-2026

























