Список вопросов базы знанийПрограммирование на языке высокого уровняВопрос id:557673 В результате выполнения алгоритма
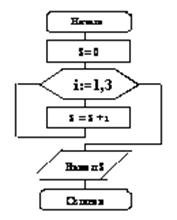
значение переменной S равно ?) 7 ?) 0 ?) 6 ?) 3 Вопрос id:557674 В результате выполнения алгоритма
значение переменной S равно ?) 7 ?) 6 ?) 0 ?) 3 Вопрос id:557675 В результате выполнения фрагмента программы x:= -5; y:= 10; if abs(x) > abs(y) then x:= x / 5; y:= 1; write (x,y); на экран будет выведено ?) -1 1 ?) -5 1 ?) -1 10 ?) -5 10 Вопрос id:557676 Верно записано арифметическое выражение на Турбо Паскале
?) X+3/(X*Y) ?) (X+3)/X*Y ?) X+3/X*Y ?) (X+3)/(X*Y) Вопрос id:557677 Верно записано арифметическое выражение на Турбо Паскале
?) (SQR(X)+SQRT(Y))/(2*X) ?) (X^2+SQRT(Y)/(2*X)) ?) (SQRT(X)+SQR(Y))/(2X) ?) (SQR(X)+SQRT(Y))/2*X Вопрос id:557678 Верно записано арифметическое выражение на Турбо Паскале
?) 2*sqr(x)+sqrt(3*x)/(a+b) ?) (2sqr(x)+sqrt(3x))/(a+b) ?) (2*sqr(x)+sqrt(3*x)/a+b) ?) (2*sqr(x)+sqrt(3*x))/(a+b) Вопрос id:557679 Верно записано арифметическое выражение на Турбо Паскале
?) (sqrt(x)+cos(x)/sqrt(x)+2) ?) (sqr(x)+cos(x))/(x^2+2) ?) sqrt(x)+cos x/x*2+2 ?) (sqrt(x)+cos(x))/(sqr(x)+2) Вопрос id:557680 Верно записано арифметическое выражение на Турбо Паскале
?) (exp(x)+sin(x))/(3*sqrt(x)) ?) (exp(x)+sin(x)/3 sqrt(x)) ?) (e^x)+sin(x))/(3* sqrt(x)) ?) (exp(x)+sin(x))/3* sqrt(x) Вопрос id:557681 Значение переменной К в результате выполнения следующих действий: К := 5; S:=1; K := S + 2; S := S + K ; K := K + 10 + S ?) 17 ?) 15 ?) 21 ?) 19 Вопрос id:557682 Какое значение получит переменная A после выполнения операции присваивания A:=Y div X , при Y=10, X=3 ?) 10 ?) 2 ?) 3 ?) 1 Вопрос id:557683 Какое значение получит переменная R после выполнения операции присваивания R:=Z mod X , при Z=7, X=3 ?) 2 ?) 1 ?) 3 ?) 0 Вопрос id:557684 Какое число будет выведено на экран последним в результате выполнения фрагмента программы: I := 0; While I <= 17 do Begin Writeln (I); I := I + 5; End; Writeln (I); ?) 17 ?) 0 ?) 15 ?) 20 Вопрос id:557685 Количество повторений цикла: for i := 1 to 5 do p := p + 1; равно ___ (ответ введите цифрами) Вопрос id:557686 Количество повторений цикла: for i := 6 downto 1 do p := p + 1; равно ___ (ответ введите цифрами) Вопрос id:557687 Количество повторений цикла: for i := 8 to 3 do p := p + 1; равно ___ (ответ введите цифрами) Вопрос id:557688 Количество повторений цикла: for i:= 1 downto 10 do x:=sqr(i) ?) 10 ?) 0 ?) 9 ?) 1 Вопрос id:557689 Количество повторений цикла: for i:= 2 to 6 do m:=m+1; (ответ введите цифрами) Вопрос id:557690 Количество повторений цикла: for i:= 5 downto 10 do m:=m+1 ?) 5 ?) 1 ?) 6 ?) 0 Вопрос id:557691 Количество повторений цикла: for i:= 5 to 10 do m:=m+1 ?) 5 ?) 0 ?) 6 ?) 10 Вопрос id:557692 На экран монитора выведет следующая программа: Program task; Uses Crt; begin write ('1байт = 8 бит’); end. write ('1Кбайт = 1024 байт’) ?) 1байт = 8 бит; 1Кбайт = 1024 байт ?) 1Кбайт = 1024 байт ?) 1байт = 8 бит ?) 1байт = 8 бит; 1Кбайт = 1024 байт Вопрос id:557693 После выполнения операторов: s:= 0; for j := 1 to 3 do s := s + j; s := s+10; переменная S получит значение, равное ?) 16 ?) 27 ?) 36 ?) 17 Вопрос id:557694 После выполнения операторов: S:= о; for k := 3 to 6 do S := S + 1; значение переменной S равно ___ (ответ введите цифрами) Вопрос id:557695 После выполнения последовательности операторов: X := 11; Y := 3; C := X mod Y; значение переменной Х будет равно ?) 3 ?) 0 ?) 2 ?) 1 Вопрос id:557696 После выполнения последовательности операторов: X :=8 ; Y := 5; C := X mod Y; значение переменной Х будет равно ?) 2 ?) 1 ?) 3 ?) 8 Вопрос id:557697 После выполнения последовательности операторов: X:= 1; Y := 5; A := (Y - X)/X*Y; значение переменной A будет равно ?) 20 ?) 5 ?) 2 ?) 4/5 Вопрос id:557698 После выполнения последовательности операторов: X:= 2; Y := 4; A := Y/2*X; значение переменной A будет равно (ответ введите цифрами) Вопрос id:557699 После выполнения последовательности операторов: X:= 2; Y := 6; A := (X + Y)/2*X; значение переменной A будет равно ?) 1 ?) 4 ?) 8 ?) 2 Вопрос id:557700 После выполнения последовательности операторов: X:= 2; Y := 6; A :=Х*Y/3*X; значение переменной A будет равно (ответ введите цифрами) Вопрос id:557701 После выполнения последовательности операторов X := 5; Y := 2; N := X div Y; значение переменной Х будет равно ?) 5 ?) 0 ?) 2 ?) 1 Вопрос id:557702 После выполнения фрагмента программы (при а = 2): case a of 1 : b: = 1; 2 : b: = a * 5; 3 : b: = a + 2 else b : = 0; переменная b получит значение ?) b=1 ?) b=4 ?) b=10 ?) b=0 Вопрос id:557703 После выполнения фрагмента программы (при а = 3): case a of 1 : b: = 1; 2 : b: = a * 5; 3 : b: = a + 2 else b : = 0; переменная b получит значение ?) b=5 ?) b=1 ?) b=0 ?) b=15 Вопрос id:557704 После выполнения фрагмента программы (при а = 6): case a of 1 : b: = 1; 2 : b: = a * 5; 3 : b: = a + 2 else b : = sqr(a); переменная b получит значение ?) b=30 ?) b=8 ?) b=36 ?) b=1 Вопрос id:557705 После выполнения фрагмента программы: a: =2; S: =3; while a < 6 do begin S: = S + a; a: = a + 2; end; переменная S получит значение ?) 3 ?) 7 ?) 9 ?) 5 Вопрос id:557706 После выполнения фрагмента программы: a: =3; S: =0; while S < 5 do S: = S + a; S: = S + 10; переменная S получит значение ?) 13 ?) 0 ?) 2 ?) 16 Вопрос id:557707 После выполнения фрагмента программы: p := 0; x := 2; for k := 1 to 2 do p := p + x; , переменная Р получит значение, равное ?) 1 ?) 0 ?) 4 ?) 2 Вопрос id:557708 После выполнения фрагмента программы: p := 1; for k :=3 to 1 do p := p * k; , переменная Р получит значение, равное ?) 6 ?) 0 ?) 3 ?) 1 Вопрос id:557709 Правильно составлено в Турбо Паскале арифметическое выражение, вычисляющее
?) (exp(x+1)+exp(y-1)/x+y) ?) (e^(x+1)+e^(y-1))/(x+y) ?) (exp(x+1)+exp(y-1))/(x+y) ?) exp(x+1)+exp(y-1)/x+y Вопрос id:557710 Правильно составлено в Турбо Паскале арифметическое выражение, вычисляющее
?) Sqr(sqrt(x)+sqrt(y) * sqrt(y)) ?) Sqrt(sqr(x)+sqr(y) * sqr(y)) ?) Sqrt(2 sqr (x)+4 sqr (y)) ?) Sqrt(x^2+y^4) Вопрос id:557711 При x = - 4 после выполнения операторов: if x > 1 then y:= sqrt(x) else if x < 1 then y := sqr(x) else y := 0; значение переменной y равно ___ ?) 4 ?) 2 ?) 0 ?) 16 Вопрос id:557712 При x = 1 после выполнения операторов: if x > 1 then y:= sqrt(x) else if x < 1 then y := sqr(x) else y := 0; значение переменной y равно ___ ?) 2 ?) 1 ?) 0 ?) 4 Вопрос id:557713 При x = 4 после выполнения операторов: if x > 1 then y:= sqrt(x) else if x < 1 then y := sqr(x) else y := 0; значение переменной y равно ___ ?) 0 ?) 4 ?) 16 ?) 2 Вопрос id:557714 При x = 4 после выполнения фрагмента программы if (x > 5) and (x < 8) then z := 0 else z := 1; значение переменной z равно ___ (ответ введите цифрами) Вопрос id:557715 При выполнении фрагмента программы : m:= 0; k:= 1; while k < 5 do m:= m+1; k:= k+1; «зацикливание» происходит из-за ?) того, что величина k в теле цикла не меняется ?) начального значения m ?) условия цикла ?) начального значения k Вопрос id:557716 При исходных данных X = 1, Y = 0 решением задачи по приведенному алгоритму является
?) “Квандрант III” ?) “Квандрант II” ?) “Квандрант IV” ?) “Квандрант I” Вопрос id:557717 Программа должна выводить на экран слово «КОМПЬЮТЕР» 10 раз. Укажите строку/строки, содержащие ошибки, если они есть (1) - FOR N:=1 TO 5 DO (2) - Writeln ‘ КОМПЬЮТЕР’; ?) только 1 ?) ошибок нет ?) только 2 ?) 1,2 Вопрос id:557718 Тело цикла в приведенном фрагменте программы a := 2; n := 4; while a < n do begin a := a + 2; n := n + 1 end повторится ?) бесконечное количество раз ?) один раз ?) два раза ?) три раза Вопрос id:557719 Укажите строку, содержащую ошибки (1) if x>0 then (2) x:=sqrt(x); write(‘x=’,x) (3) else (4) write(‘ответа нет’) ?) четвертая строка ?) вторая строка ?) первая строка ?) третья строка Вопрос id:557720 Укажите строку, содержащую ошибку (если она есть) (1) if 2<x<3 then (2) begin x:=x+1; y:=0 end (3) else y:=x; ?) первая строка ?) ошибок нет ?) третья строка ?) вторая строка Вопрос id:557721 Укажите строку, содержащую ошибку (если она есть) (1) if x<0 or x>3 (2) then y:=sqr(x) (3) else y:=sqrt(x) ?) вторая строка ?) первая строка ?) третья строка ?) ошибок нет Вопрос id:557722 Укажите строку, содержащую ошибку (если она есть) (1) y:=0; (2) for x:= 0.1 to 0.9 do (3) y:= y+sqr(10-x) ?) вторая строка ?) третья строка ?) первая строка ?) ошибок нет |


