Тесты онлайн, бесплатный конструктор тестов. Психологические тестирования, тесты на проверку знаний.
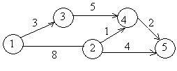
Список вопросов базы знанийМатематическое моделирование экономических систем (курс 1)Вопрос id:778944 Эндогенные переменные модели ?) остаются неизвестными ?) определяются в ходе расчетов ?) определяются случайным выбором ?) известны заранее Вопрос id:778945 Укажите соответстствие каждого пути и его протяженности для сетевого графика
Вопрос id:778947 Укажите соответстствие каждого пути и его протяженности для сетевого графика
Вопрос id:778948 Ежедневная величина потребности в заказе при периоде реализации заказа 10 дней, равномерном спросе, уровне заказа в 500 ед. составит ___ ед. (ответ цифрами) Вопрос id:778949 Если ежедневный спрос на заказ 20 ед./день, размер заказа – 400 ед., то запаса хватит на ___ дней (ответ цифрами) Вопрос id:778950 Общие затраты на хранение за период от поступления заказа до его исчерпания (при поставке запаса в 600 ед., спросе в 25 ед./день, стоимости хранения единицы запаса в единицу времени 10 руб./день) составят ___ руб. (ответ цифрами) Вопрос id:778951 Средний уровень запаса при поставке запаса в 400 ед., спросе в 25 ед./день составит ___ ед. (ответ цифрами) Вопрос id:778952 Уровень запаса при ежедневном спросе на запас 15 ед./день, размере заказа 300 ед. через 15 дней составит ___ ед. (ответ цифрами) Вопрос id:778953 Cуммарный выпуск каждой отрасли в межотраслевом балансе включает ?) убытки ?) производственные затраты ?) конечный продукт ?) прибыль Вопрос id:778954 ___ i-й отрасли описываются величинами хi1, хi2, ... , хin i-й строки межотраслевого баланса Вопрос id:778955 ___ на товар считается основным общим фактором, влияющим на спрос Вопрос id:778956 ___ называются модели, описывающие состояние объекта за один период Вопрос id:778957 ___ проекта является событие, не имеющее выходящих дуг Вопрос id:778958 ___ – это любая последовательность работ, в которой конечное событие каждой работы совпадает с начальным событием следующей за ней работы Вопрос id:778959 ___ выпуск i-й отрасли определяется выражением хi = , i = 1, ..., nВопрос id:778960 ___ модели – модели, выражающие требование соответствия наличия ресурсов и их использования Вопрос id:778961 ___ модели – модели, допускающие наличие случайных воздействий Вопрос id:778962 ___ модели – это модели с нулевой результирующей всех действующих в них сил Вопрос id:778963 ___ точка – это платеж, который одновременно является наибольшим в своем столбце и наименьшим в своей строке Вопрос id:778964 ___ – это протяженный во времени процесс, не требующий затрат труда, но предполагающий затраты времени Вопрос id:778965 ___ – это элемент сетевой модели, который обозначает протяженный во времени процесс, требующий затрат ресурсов Вопрос id:778966 ___ анализ системы заключается в определении ее поэлементного состава Вопрос id:778967 ___ время проекта – это минимальное время наступления последнего события Вопрос id:778968 ___ метод – это метод взаимного сопоставления имеющихся материальных, трудовых и финансовых ресурсов и потребностей в них Вопрос id:778969 ___ модели предполагают наличие жестких функциональных связей между переменными Вопрос id:778970 ___ модели связаны, как правило, с такими звеньями экономики, как предприятия и фирмы Вопрос id:778971 ___ модели – это модели, предназначенные для выбора наилучшего варианта из определенного числа вариантов производства, распределения и потребления Вопрос id:778972 ___ обслуживания в СМО с отказами – величина l0 / l Вопрос id:778973 ___ переменные – переменные, которые задаются вне модели Вопрос id:778974 ___ потока – это среднее количество требований, поступающих в единицу времени Вопрос id:778975 ___ работа имеет нулевую продолжительность Вопрос id:778976 ___ сеть – это сеть, вершины которой пронумерованы так, что для любой дуги (Pi, Pj) имеет место соотношение i < j Вопрос id:778977 ___ ход – сознательный выбор одним из игроков хода и его осуществление Вопрос id:778978 ___ – математическая модель конфликтной ситуации Вопрос id:778979 ___ – это момент завершения какого-либо процесса, отражающий отдельный этап выполнения проекта Вопрос id:778980 ___ – это система условий, регламентирующая возможные действия сторон Вопрос id:778981 ___ выражение имеют величины xij межотраслевого баланса Вопрос id:778982 ___ продукт – это сумма всех производственных затрат всех отраслей материального производства Вопрос id:778983 ___ ситуация – это ситуация, в которой две (или более) стороны преследуют различные цели, а результаты любого действия каждой из сторон зависят от действий партнера Вопрос id:778984 ___ зона – это зона, коэффициент напряженности работ которой больше 0,8 Вопрос id:778985 ___ путь – это любой путь, начало которого совпадает с исходным событием сети, а конец – с завершающим Вопрос id:778986 ___ путь – это путь от начального события до данного события сети Вопрос id:778987 ___ резерв – это максимальное количество времени для увеличения продолжительности выполнения работы без увеличения времени выполнения проекта Вопрос id:778988 В 30-х годах ХХ века разработана теория ___ моделей Вопрос id:778989 В ___ квадранте межотраслевого баланса содержится информация о межотраслевых связях Вопрос id:778990 В базовой задаче управления запасами считается, что расходы по оформлению и получению заказа не зависят от ___ партии Вопрос id:778991 В качестве критерия для выбора оптимальной стратегии в стохастических моделях управления запасами используют математическое ___ затрат Вопрос id:778992 В модели управления запасами без ___ не допускается снижение уровня запаса ниже нуля Вопрос id:778993 В способности прежде всего чутко реагировать на изменяющиеся обстоятельства заключается свойство ___ Вопрос id:778994 В статической детерминированной модели без дефицита при неудовлетворенном спросе ___ бесконечно велик |
Copyright tests.ithead.ru 2013-2026


, i = 1, ..., n