Список вопросов базы знанийМатематическое моделирование экономических системВопрос id:780365 Свободный резерв времени ___ для любой работы, входящей в критическую последовательность ?) равен нулю ?) меньше 1 ?) не определяется ?) положителен Вопрос id:780366 Седловую точку ___ любая игра с полной информацией ?) может не иметь ?) не имеет ?) имеет ?) может иметь Вопрос id:780367 Сеть, вершины которой пронумерованы так, что для любой дуги (Pi, Pj) имеет место соотношение ___, считается пронумерованной сетью ?) i = j ?) i > j ?) i ≤ j ?) i < j Вопрос id:780368 Снижение спроса с 2 единиц до3 единиц товара означает рост спроса (в процентах) на ?) 60% ?) 30% ?) 20% ?) 50% Вопрос id:780369 Среднее количество требований, которые могут быть обслужены в единицу времени, называется ?) законом распределения обслуживания ?) математическим ожиданием обслуживания ?) дисперсией обслуживания ?) интенсивностью обслуживания Вопрос id:780370 Среднее количество требований, поступающих в единицу времени, называется ?) дисперсией потока ?) математическим ожиданием потока ?) интенсивностью потока ?) законом распределения потока Вопрос id:780371 Суммами денежных средств, выделенных на покупку товаров ___, определяется макроструктура спроса ?) первоочередных ?) определенных групп ?) всех ?) отдельных видов Вопрос id:780372 Таблица, в которой заданы стратегии игроков и ___, - это матрица игры двух лиц с нулевой суммой ?) платежи ?) время ходов ?) прямые затраты ?) косвенные затраты Вопрос id:780373 Те стратегии, которые входят в оптимальную смешанную стратегию игрока, называют ?) частыми ?) полезными ?) прибыльными ?) рисковыми Вопрос id:780375 Улучшение организации выполнения комплекса работ с учетом срока его выполнения называется ___сетевого графика ?) оптимизацией ?) адаптацией ?) планированием ?) анализом Вопрос id:780376 Уровни потребления отраслями продукции ___ располагаются в межотраслевом балансе по i-ой строке ?) конечного потребления ?) Произвольной отрасли ?) i-ой отрасли ?) BBП Вопрос id:780377 Фиктивная продолжительность работы - ?) положительная ?) единичная ?) отрицательная ?) нулевая Вопрос id:780378 Фиктивная работа в линейной диаграмме изображается ?) линией ?) отрезком ?) кружком ?) точкой Вопрос id:780379 Фондоотдача в моделях балансового типа считается ?) расчетной ?) переменной ?) случайной ?) заданной Вопрос id:780380 Функция морфологического анализа системы состоит в ?) определении поэлементного состава ?) описании системы в целом ?) исследовании поведения ?) установлении количественной связи между элементами Вопрос id:780381 Частотами смешанной стратегии для игры 2х2 являются: ?) (1/3, 2/3) ?) (1/3, 1/3) ?) (2/3, 2/3) ?) (1, 1/3) Вопрос id:780382 Число мест в очереди для СМО с ожиданием «чистого» типа ?) меньше числа каналов ?) равно числу каналов ?) неограничено ?) ограничено Вопрос id:780384 Штраф при неудовлетворенном спросе в статической детерминированной модели с дефицитом ?) неизвестен ?) бесконечно мал ?) определен ?) бесконечно велик Вопрос id:780385
Для сетевой модели длина пути от второго события до четвертого равна Вопрос id:780387 Для сетевого графика
Вопрос id:780388 Для сетевого графика
Вопрос id:780389 Для сетевого графика
Вопрос id:780390 По сетевому графику
Вопрос id:780391 При промежуточном потреблении в 280 млрд. руб., выпуске конечной продукции на 60 млрд руб. валовая продукция отрасли составит ___ млрд руб. Вопрос id:780392 В игре двух лиц с нулевой суммой, заданной платежной матрицей , гарантированный выигрыш первого игрока равен ___Вопрос id:780393 В игре двух лиц с нулевой суммой, заданной платежной матрицей , верхняя цена игры соответствует ___ стратегии второго игрока?) 4-ой ?) 1-ой ?) 3-ей ?) 2-ой Вопрос id:780394 В классической задаче управления запасами без дефицита размер заказа составил 450 ед., спрос на заказ - 15 ед./день, стоимость хранения единицы запаса в день равна 20 руб. Поставить в соответствие каждому показателю его числовое значение
Вопрос id:780395 В сетевом графике различают пути ?) предшествующий определенному событию ?) соединяющий какие-либо два события ?) полный ?) соединяющий какие-либо две работы Вопрос id:780396 Величина - - tij ( - наиболее позднее время наступления события Pj, ) - наиболее раннее время наступления события Pj, tij - продолжительность работы ij) называется ___ резервом?) свободным ?) независимым ?) сигнальным ?) полным Вопрос id:780397 Главные элементы сетевой модели - это ?) мощность ?) событие ?) ожидание ?) работа Вопрос id:780398 Для игры двух лиц с нулевой суммой, заданной платежной матрицей , матрица рисков имеет вид?) ![]() ?) ![]() ?) ![]() ?) ![]() Вопрос id:780399 Для игры двух лиц с нулевой суммой, заданной платежной матрицей , поставить в соответствие показателям их числовые значения
Вопрос id:780402 Для сетевой модели длина критического пути равна ?) 8 ?) 14 ?) 19 ?) 11 Вопрос id:780403 Если валовая продукция отрасли составляет 650 млрд руб., промежуточное потребление - 510 млрд руб., то конечная продукция составляет ___ млрд руб. Вопрос id:780404 Если путь критический, то он ?) самый короткий по продолжительности ?) соединяет соседние события ?) полный ?) предшествует первому событию Вопрос id:780405 Загрузка товаров начинается после оформления всех платежных документов, доставка товара со склада, включая отгрузку, занимает 8 часов, самый ранний срок оформления документов - 9 часов утра. Если потребитель должен получить товар до 19 часов того же дня, то полный резерв времени составит ___ час Вопрос id:780406 Задача оптимизации выбора потребителя формулируется следующим образом: найти набор товаров X = (x1, ..., xn), максимизирующий функцию полезности u(x1, ..., xn) при бюджетного ограничения ?) максимизации ?) минимизации ?) игнорировании ?) выполнении Вопрос id:780407 Изменение спроса с 2 единиц до3 единиц товара означает рост спроса (в процентах) на ___ % ?) 20 ?) 30 ?) 60 ?) 50 Вопрос id:780409 Исходя из пессимистического времени работы bij и оптимистического времени аij, планируемую продолжительность работы tij рассчитывают по формуле ?) tij =3aij + 2bij ?) tij = (3аij + 2bij)/5 ?) tij = ( 2аij + 3bij)/5 ?) tij = ( аij + bij)/2 Вопрос id:780410 Коэффициенты прямых затрат aij показывают количество продукции ?) j-ой отрасли, используемое i-ой отраслью. ?) i-ой отрасли, используемое для производства единицы продукции j-ой отрасли ?) произведенное отраслями i и j ?) i-ой отрасли, используемое j-ой отраслью Вопрос id:780412 По целям моделирования различают модели ?) балансовые ?) динамические ?) детерминированные ?) оптимизационные Вопрос id:780414 При изменении спроса на товар на 10%, а цены - на 20%, коэффициент ценовой эластичности равен ?) 0.5 ?) 2 ?) 3 ?) 1 Вопрос id:780415 При изменении спроса на товар на 20%, а цены - на 10%, коэффициент ценовой эластичности равен ?) 1 ?) 2 ?) 3 ?) 0.5 Вопрос id:780416 При ценах на товары р1=10 руб., р2=60 руб. и объемах покупок x1=2 ед., x2=1,5 кг. стоимость покупки равна ___ руб. ?) 70 ?) 140 ?) 200 ?) 110 Вопрос id:780418 Увеличение дохода на 3% при коэффициенте эластичности по доходу, равном 2, приведет к росту спроса на ___ % ?) 2 ?) 3 ?) 5 ?) 6 Вопрос id:780419 Указать соответствие между определением и формой расчета показателей игры двух лиц с нулевой суммой
Вопрос id:780420 В соответствии с графиком, на котором изображены бюджетное множество, кривая безразличия, решение задачи потребителя, направление предпочтения, поставить в соответствие обозначенным на графике множествам их экономическое содержание:
Вопрос id:780421 Для сетевого графика
Вопрос id:780422 Для сетевой модели, заданной данными:
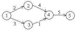
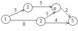
сетевой график имеет вид ?) ![]() ?) ![]() ?) ![]() ?) ![]() Вопрос id:780423 Пусть сетевой график имеет вид:
|

критический путь равен ___
число полных путей равно ___
число полных путей равно ___
поставить в соответствие каждому пути его протяженность
, гарантированный выигрыш первого игрока равен ___
, верхняя цена игры соответствует ___ стратегии второго игрока
-
- tij (
- наиболее позднее время наступления события Pj,
) - наиболее раннее время наступления события Pj, tij - продолжительность работы ij) называется ___ резервом
, матрица рисков имеет вид



, поставить в соответствие показателям их числовые значения








поставить в соответствие каждому пути его протяженность



Критический путь для этого графика равен ___ (ответ цифрами)