Список вопросов базы знанийИнформационные технологии в психологииВопрос id:1380666 В программе, вычисляющей произведение отрицательных чисел из N введенных с клавиатуры, ввод N P:=1 нц для i от1 до N ввод а если то P:=P*a все кц вывод P необходимо вставить условие… ?) a>0 ?) a<0 ?) a=1 ?) a<N Вопрос id:1380667 В результате выполнения алгоритма алг «Вычисление значения переменной k» k : = 0 нц для i: =2 до 6 k : = k + 1 кц вывод k значение переменной k будет равно числу … ?) 6 ?) 5 ?) 20 ?) 4 Вопрос id:1380668 В результате выполнения алгоритма алг «Вывод чисел» нц для i: =2 до 6 вывод i кц будут выведены числа… ?) 1, 2, 3, 4, 5 ?) 2, 4, 6 ?) 1, 3, 5 ?) 2, 3, 4, 5, 6 Вопрос id:1380669 В результате выполнения алгоритма А : = 12 В : = 10 А : = 2 * А – В В : = А / 2 переменные А и В примут значения… ?) А = 24 ?) А = 14 ?) А = 12 ?) А = «2 * А – В» Вопрос id:1380670 В результате выполнения алгоритма А := «100» В := «10» С := «11» Х := А + В + С значение переменной Х будет равно ?) «121» ?) 1001011 ?) «1001011» ?) 121 Вопрос id:1380671 В результате выполнения фрагмента блок-схемы алгоритма ввод Х, А, В, С Y := X^3+B*C+A вывод Y при вводе значений Х, А, В, С, равных: 3, 2048, 2047 и -1 соответственно, значение Y будет равно ?) 1 ?) 28 ?) -2047 ?) 2048 Вопрос id:1380672 В результате выполнения фрагмента блок-схемы алгоритма ввод Х, А, В, С Y := X^3+B*C+A вывод Y при вводе значений Х, А, В, С, равных: 3, 2048, 2047 и -1 соответственно, значение Y будет равно… ?) 28 ?) 1 ?) 2048 ?) -2047 Вопрос id:1380673 В результате выполнения фрагмента программы x = 10 y =(x + 1)*2-x/2 ЕСЛИ (НЕ(x > y)) ИЛИ (НЕ(y = 17)) ТО x = y*2 ИНАЧЕ x = y+30 КОНЕЦ ЕСЛИ ВЫВОД x значение переменной х будет равно ?) 34 ?) 17 ?) 47 ?) 10 Вопрос id:1380674 В результате исполнения алгоритма
значения переменных X и Y равны… ?) Х=2, Y=2 ?) Х=2, Y=1 ?) Х=1, Y=1 ?) Х=1, Y=2 Вопрос id:1380675 В результате работы алгоритма Y := X + 3 X := 2 * Y Y := X + Y вывод Y переменная Y приняла значение 18. Укажите число, которое являлось значением переменной X до начала работы алгоритма ?) 10 ?) 3 ?) 5 ?) 7 Вопрос id:1380676 В результате работы блок-схемы алгоритма
A и B примут значения … ?) A=4, B=3 ?) A=0, B=0 ?) A=3, B=3 ?) А=1, B=1 Вопрос id:1380677 Вычисленное по блок-схеме
значение переменной S для входных данных X=1, Y=2, Z=3 равно… ?) 3 ?) 6 ?) -1 ?) 5 Вопрос id:1380678 Дан алгоритм:
После выполнения данного алгоритма переменной ?) 3 ?) -18 ?) 18 ?) 6 ?) -3 Вопрос id:1380679 Дан алгоритм:
После выполнения данного алгоритма переменной ?) 5 ?) 3 ?) 4 ?) 8 Вопрос id:1380680 Дан алгоритм:
После выполнения данного алгоритма переменной ?) 10 ?) 20 ?) 100 ?) 4 Вопрос id:1380681 Дан алгоритм:
После выполнения данного алгоритма переменной ?) 32 ?) 2 ?) 60 ?) 30 ?) 15 Вопрос id:1380682 Дан алгоритм:
После выполнения данного алгоритма переменной ?) -2 ?) 2 ?) 1 ?) 3 ?) -1 Вопрос id:1380683 Дан алгоритм:
После выполнения данного алгоритма переменной ?) -4 ?) 0 ?) -2 ?) 4 ?) 2 Вопрос id:1380684 Дан алгоритм:
После выполнения данного алгоритма переменной ?) 3 ?) 1 ?) 2 ?) 0 Вопрос id:1380685 Дан алгоритм:
После выполнения данного алгоритма переменной ?) -1 ?) 1 ?) -2 ?) 2 ?) 3 Вопрос id:1380686 Дана блок-схема:
Тогда после исполнения алгоритма значение переменной S равно ?) 2 ?) 5 ?) -2 ?) 10 Вопрос id:1380687 Дана блок-схема:
Тогда после исполнения алгоритма значение переменной S равно ?) 8 ?) -1 ?) 1 ?) 7 Вопрос id:1380688 Дана блок-схема:
Тогда после исполнения алгоритма переменной x присваивается значение … ?) 2 ?) 8 ?) 11 ?) 3 Вопрос id:1380689 Дана блок-схема
Тогда после исполнения алгоритма значение переменной S равно ?) 12 ?) 8 ?) 13 ?) -8 Вопрос id:1380690 Дана блок-схема
Тогда после исполнения алгоритма значение переменной S равно ?) 5 ?) -2 ?) 2 ?) 10 Вопрос id:1380691 Дана блок-схема
Тогда после исполнения алгоритма значение переменной S равно ?) 2 ?) 12 ?) -2 ?) 13 Вопрос id:1380692 Если задан фрагмент алгоритма пока a<>b нц если a>b то a=a-b иначе b=b-a все кц напечатать a, то при заданных начальных условиях a = 375; b=425 после выполнения алгоритма переменная a примет значение … ?) 50 ?) 0 ?) 25 ?) 375 Вопрос id:1380693 Значение Y в результате выполнения алгоритма ввод А, В, С, Х Y := (A+C)/B*X вывод Y при вводе значений: 10, 3, 14, 4, будет равно ?) 8 ?) 3 ?) 32 ?) 3,714 Вопрос id:1380694 Значение переменной d после выполнения фрагмента алгоритма (операция mod ( х, y ) – получение остатка целочисленного деления х на y) k := 50 выбор | при mod( k, 12 ) = 7: d := k; | при mod( k, 12 ) < 5: d := 2; | при mod( k, 12 ) > 9: d := 3; | иначе d := 1; все равно ?) 3 ?) 2 ?) 1 ?) 50 Вопрос id:1380695 Значение переменной d после выполнения фрагмента алгоритма (операция mod ( х, y ) – получение остатка целочисленного деления х на y) k := 70 выбор | при mod( k, 12 ) = 7: d := k; | при mod( k, 12 ) < 5: d := 2; | при mod( k, 12 ) > 9: d := 3; | иначе d := 1; все равно ?) 1 ?) 70 ?) 3 ?) 2 Вопрос id:1380696 На рисунке представлено соединение типа
?) шина ?) звезда ?) кольцо ?) гиперкуб Вопрос id:1380697 После выполнения алгоритма b: = 10 d: = 30 нц пока d >= b | d : = d – b кц значение переменной d равно... ?) 0 ?) 20 ?) 10 ?) 30 Вопрос id:1380698 После выполнения алгоритма b: = 10 d: = 50 нц пока d >= b | d : = d – b кц значение переменной d равно... ?) 20 ?) 40 ?) 0 ?) 10 Вопрос id:1380699 Правильная последовательность этапов разработки ПО
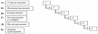
?) 1-Е, 2-Д, 3-В, 4-А, 5-Г, 6-Б ?) 1-Е, 2-Д, 3-В, 4-Г, 5-Б, 6-А ?) 1-Д, 2-В, 3-Е, 4-Г, 5-Б, 6-А ?) 1-Е, 2-Г, 3-В, 4-Б, 5-Д, 6-А Вопрос id:1380700 Процедура ABCD Процедура ABCD; НАЧАТЬ ||писать ('ВВЕДИТЕ ЗНАЧЕНИЕ A, B, C, D'); ||ЧИТАТЬ (A, B, C, D); ||ЕСЛИ A=B ТО ||||ЕСЛИ C<D ТО ||||||X:=1 ||||ИНАЧЕ ||||||X:=2 ||ИНАЧЕ X:=3 КОНЕЦ реализует алгебраическое выражение вида ?) ![]() ?) ![]() ?) ![]() ?) ![]() Вопрос id:1380701 Результат выполнения алгоритма, описанного блок-схемой, равен
?) A = 5, B = 2 ?) A = -1, B = 2 ?) A = 1, B = 3 ?) A = 5, B = 17 Вопрос id:1380702 Результатом выполнения алгоритма, представленного фрагментом блок-схемы, для значения переменной X=14, будет следующая величина : …
?) S=1 ?) S=14 ?) S=0 ?) S=-1 Вопрос id:1380703 Следующий фрагмент программы ЕСЛИ Х > Y ТО ЕСЛИ X > Z ТО M := X ИНАЧЕ M := Z ВСЕ ИНАЧЕ ЕСЛИ Y > Z ТО M := Y ИНАЧЕ M := Z ВСЕ ВСЕ вычисляет ?) максимум из трех чисел ?) наибольшее из чисел X и Y ?) наименьшее из чисел Y и Z ?) минимум из трех чисел Вопрос id:1380704 Укажите, сколько раз выполнится цикл в представленном фрагменте программы a: =3; b: =7; ПОКА (a / 2) ≤ (b / 3) НЦ a: =a+2; b: =b+3; КЦ; ?) 10 ?) бесконечное число раз ?) 1000 ?) 100 Вопрос id:1380705 Указанную на рисунке группу файлов можно выделить с помощью нажатия…
?) клавиши Shift и правой клавиши мыши ?) клавиши Ctrl и правой клавиши мыши ?) клавиши Alt и левой клавиши мыши ?) клавиши Ctrl и левой клавиши мыши Вопрос id:1380706 Фрагмент программы: S: =0 нц для i от 1 до 10 ввод а S: =S+a кц S: =S/10 вывод S выводит… ?) сумму десяти чисел, введенных с клавиатуры ?) долю последнего числа из десяти, введенных с клавиатуры ?) среднее из десяти чисел, введенных с клавиатуры ?) остаток от деления на 10 заданного числа Вопрос id:1380707 COM - порты компьютера обеспечивают ?) увеличение полосы пропускания ?) устранение помех при передаче данных ?) синхронную и асинхронную передачу данных ?) разграничение доступа пользователей к операционной системе Вопрос id:1380708 ___ имеет(ют) электромеханические части и поэтому работает достаточно медленно ?) Внутренняя память ?) Устройства внешней памяти ?) Оперативная память (ОЗУ) ?) Постоянная память (ПЗУ) Вопрос id:1380709 Аббревиатура RAM расшифровывается как ?) внешняя память ?) расширенный параллельный порт ?) память с последовательным доступом ?) память с произвольным доступом Вопрос id:1380710 Алгоритм, заданный блок-схемой, решает задачу определения?) количества значений, вводимых до тех пор, пока не встретится равное х ?) суммы чисел, равных х, из 30 введенных ?) количества чисел, равных х, из 30 введенных ?) количества значений, введенных после х Вопрос id:1380711 Алгоритмическая структура, которая образуется из последовательности действий, следующих одно за другим, называется… ?) ветвлением ?) циклом с параметром ?) линейной (следование) ?) циклом с постусловием ?) циклом с предусловием Вопрос id:1380712 Арифметико-логическое устройство (АЛУ) является составной частью ?) генератора тактовых импульсов ?) микропроцессора ?) системной шины ?) основной памяти компьютера Вопрос id:1380713 Арифметические и логические операции выполняются … ?) микроконтроллерами ?) процессором ?) системной шиной ?) управляющим устройством Вопрос id:1380714 Ассемблер относится языкам ___ типа ?) процедурно ?) проблемно ?) машинно ?) объектно Вопрос id:1380715 В вычислительной технике не существуют ___ сканеры ?) планшетные ?) штрихкодовые ?) ручные ?) четырёхмерные |





присвоится значение … 
присвоится значение … 
присвоится значение … 
присвоится значение … 
присвоится значение … 
присвоится значение … 
присвоится значение … 
присвоится значение … 














решает задачу определения