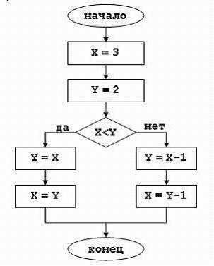
Список вопросов базы знанийИнформатика (курс 7)Вопрос id:1212010 Для измерения информации на семантическом уровне вводится параметр - А) объем информации (данных) – V (объемный подход) В) количество информации I – (энтропийный подход) Подберите правильный ответ ?) А – нет, В - нет ?) А – нет, В - да ?) А – да, В - да ?) А – да, В - нет Вопрос id:1212011 В машине Тьюринга, в отличие от машины Поста, А) головка является неподвижной В) лента передвигается относительно головки вправо или влево Подберите правильный ответ ?) А – нет, В - да ?) А – да, В - да ?) А – нет, В - нет ?) А – да, В - нет Вопрос id:1212012 В результате исполнения алгоритма:
значения переменных X и Y равны ?) Х=1, Y=1 ?) Х=2, Y=1 ?) Х=2, Y=2 ?) Х=1, Y=2 Вопрос id:1212013 Верны ли утверждения? А) Автоматические информационные системы - системы, в которых автоматизация может быть неполной (то есть требуется постоянное вмешательство персонала) В) Автоматизированные информационные системы - системы, в которых автоматизация является полной, то есть вмешательство персонала не требуется или требуется только эпизодически Подберите правильный ответ ?) А – нет, В - нет ?) А – да, В - нет ?) А – нет, В - да ?) А – да, В - да Вопрос id:1212014 Верны ли утверждения? А) В информационной технологии в качестве исходного материала выступает информация В) Новая информационная технология – технология, основанная на использовании персональных компьютеров и телекоммуникационных средств Подберите правильный ответ ?) А – да, В - нет ?) А – да, В - да ?) А – нет, В - нет ?) А – нет, В - да Вопрос id:1212015 Верны ли утверждения? А) Защищенность информации – свойство информации, отражающее внешнее качество информации, определяемое совокупностью свойств информации, обеспечиваемых системой контроля и защиты информации В) Конфиденциальность информации характеризуется такими показателями, как доступность, скрытность и имитостойкость Подберите правильный ответ ?) А – да, В - нет ?) А – нет, В - да ?) А – да, В - да ?) А – нет, В - нет Вопрос id:1212016 Верны ли утверждения? А) Информация не является ни материей, ни энергией В) Понятие «информация» обычно предполагает наличие двух объектов – «источника» информации и «приемника» информации Подберите правильный ответ ?) А – да, В - нет ?) А – нет, В - нет ?) А – нет, В - да ?) А – да, В - да Вопрос id:1212017 Верны ли утверждения? А) К пассивной форме информационных ресурсов относятся книги, журнальные статьи, патенты, банки данных и т.п. В) Примерами активных форм информационных ресурсов являются: модель, алгоритм, проект, программа и т.п. Подберите правильный ответ ?) А – да, В - да ?) А – нет, В - нет ?) А – нет, В - да ?) А – да, В - нет Вопрос id:1212018 Верны ли утверждения? А) Как комплексная научная дисциплина информатика связана с философией и психологией – через учение об информации и теорию познания В) Как комплексная научная дисциплина информатика связана с кибернетикой – через теорию информации и теорию управления Подберите правильный ответ ?) А – да, В - нет ?) А – нет, В - да ?) А – да, В - да ?) А – нет, В - нет Вопрос id:1212019 Верны ли утверждения? А) На этапе подготовки информации проводятся такие операции, как нормализация, аналого-цифровое преобразование, шифрование В) На этапе обработки информации выявляются ее общие и существенные взаимозависимости, представляющие интерес для системы Подберите правильный ответ ?) А – да, В - нет ?) А – нет, В - нет ?) А – да, В - да ?) А – нет, В - да Вопрос id:1212020 Верны ли утверждения? А) Обработка данных предполагает проведение различных операций над данными, в первую очередь арифметических и логических, для создания новых данных, которые объективно необходимы В) На этапе хранения информацию записывают в запоминающее устройство для последующего использования Подберите правильный ответ ?) А – нет, В - да ?) А – да, В - да ?) А – нет, В - нет ?) А – да, В - нет Вопрос id:1212021 Верны ли утверждения? А) Основными компонентами материальных технологий являются: подготовка сырья и материалов, производство материального продукта, сбыт произведенных продуктов потребителям В) Основными компонентами информационных технологий служат: сбор данных (первичной информации), обработка данных, получение результатной информации и передача ее потребителю Подберите правильный ответ ?) А – да, В - нет ?) А – нет, В - да ?) А – да, В - да ?) А – нет, В - нет Вопрос id:1212022 Верны ли утверждения? А) Основоположником кибернетики считается выдающийся американский математик Андре Мари Ампер В) Кибернетическая система (система управления) может рассматриваться как совокупность двух систем – управляющего объекта и объекта управления Подберите правильный ответ ?) А – да, В - нет ?) А – нет, В - да ?) А – нет, В - нет ?) А – да, В - да Вопрос id:1212023 Верны ли утверждения? А) Полнота информации – свойство содержательной информации, характеризуемое мерой ее достаточности для решения определенных задач В) Идентичность информации – свойство содержательной информации, заключенной в массиве небольшого объема, достаточно полно отображать действительность Подберите правильный ответ ?) А – нет, В - да ?) А – нет, В - нет ?) А – да, В - нет ?) А – да, В - да Вопрос id:1212024 Верны ли утверждения? А) Сохранность информации – свойство информации, характеризуемое степенью готовности определенных информационных массивов к целевому применению В) Готовность информации характеризуется степенью работоспособности информационных массивов при выполнении целевых и функциональных задач системы Подберите правильный ответ ?) А – да, В - нет ?) А – да, В - да ?) А – нет, В - нет ?) А – нет, В - да Вопрос id:1212025 Верны ли утверждения? А) Субъективная информация отражает явления природы и человеческого общества В) Объективная информация создается людьми и отражает их взгляд на объективные явления Подберите правильный ответ ?) А – нет, В - да ?) А – да, В - да ?) А – нет, В - нет ?) А – да, В - нет Вопрос id:1212026 Верны ли утверждения? А) Этап отображения информации должен предшествовать этапам, связанным с участием человека В) Цель этапа обработки информации – предоставить человеку нужную ему информацию с помощью устройств, способных воздействовать на его органы чувств Подберите правильный ответ ?) А – нет, В - да ?) А – да, В - нет ?) А – да, В - да ?) А – нет, В - нет Вопрос id:1212027 Верны ли утверждения? А) Базовой технической составляющей процесса информатизации общества является компьютеризация В) Научным фундаментом процесса информатизации общества является информатика, призванная создавать новые информационные технологии и системы для решения задач информатизации Подберите правильный ответ ?) А – нет, В - нет ?) А – нет, В - да ?) А – да, В - нет ?) А – да, В - да Вопрос id:1212028 Верны ли утверждения? А) В машине Тьюринга в каждую ячейку ленты может быть записано произвольное число символов В) Информация, хранящаяся на ленте машины Тьюринга, изображается конечной последовательностью знаков внешнего алфавита, отличных от пустого знака Подберите правильный ответ ?) А – нет, В - да ?) А – нет, В - нет ?) А – да, В - нет ?) А – да, В - да Вопрос id:1212029 Верны ли утверждения? А) Внутреннее качество информации – содержательность (присущее собственно информации и сохраняющееся при ее переносе в другую систему) В) Внешнее качество информации – защищенность (присущее информации, находящейся или используемой только в определенной системе) Подберите правильный ответ ?) А – да, В - нет ?) А – нет, В - да ?) А – нет, В - нет ?) А – да, В - да Вопрос id:1212030 Верны ли утверждения? А) Графический способ записи алгоритмов - описание алгоритма с помощью геометрических символов В) Программный способ записи алгоритмов - запись алгоритма путем использования ограниченного набора типовых синтаксических конструкций Подберите правильный ответ ?) А – да, В - нет ?) А – нет, В - да ?) А – нет, В - нет ?) А – да, В - да Вопрос id:1212031 Верны ли утверждения? А) Информация объективна, так как это свойство материи – отражение В) Информация проявляется в виде сигналов и лишь при взаимодействии объектов Подберите правильный ответ ?) А – нет, В - да ?) А – да, В - нет ?) А – нет, В - нет ?) А – да, В - да Вопрос id:1212032 Верны ли утверждения? А) Информация - сообщение, осведомление о положении дел, сведения о чем-либо, передаваемые модели В) Информация - уменьшаемая, снимаемая неопределенность в результате получения сообщений Подберите правильный ответ ?) А – нет, В - да ?) А – да, В - да ?) А – да, В - нет ?) А – нет, В - нет Вопрос id:1212033 Верны ли утверждения? А) Количество значений дискретной величины является бесконечным В) Непрерывная форма представления информации используется в аналоговых вычислительных машинах Подберите правильный ответ ?) А – да, В - нет ?) А – нет, В - да ?) А – нет, В - нет ?) А – да, В - да Вопрос id:1212034 Верны ли утверждения? А) Количество семантической информации, извлекаемой получателем из поступающих сообщений, зависит от степени подготовленности его тезауруса для восприятия такой информации В) Относительной мерой количества семантической информации служит коэффициент содержательности Подберите правильный ответ ?) А – да, В - нет ?) А – нет, В - да ?) А – нет, В - нет ?) А – да, В - да Вопрос id:1212035 Верны ли утверждения? А) Линии потока в блок-схеме алгоритма проводят параллельно внешним краям рамки листа В) Направление линий потока сверху вниз и справа налево в блок-схеме алгоритма принимают за основное Подберите правильный ответ ?) А – да, В - да ?) А – нет, В - нет ?) А – нет, В - да ?) А – да, В - нет Вопрос id:1212036 Верны ли утверждения? А) Машина Тьюринга состоит из трех частей: ленты, считывающе-записывающей головки и логического устройства В) Лента в машине Тьюринга выступает в качестве внешней памяти Подберите правильный ответ ?) А – нет, В - да ?) А – да, В - да ?) А – да, В - нет ?) А – нет, В - нет Вопрос id:1212037 Верны ли утверждения? А) Машины Тьюринга обладают важным свойством - возможностью построения новой машины путем объединения уже имеющихся - такая операция называется композицией В) Всякий алгоритм может быть задан посредством тьюринговой функциональной схемы и реализован в соответствующей машине Тьюринга Подберите правильный ответ. ?) А – да, В - да ?) А – нет, В - да ?) А – нет, В - нет ?) А – да, В - нет Вопрос id:1212038 Верны ли утверждения? А) По сфере применения информационные системы подразделяются на административные, производственные, учебные, медицинские, военные и др. В) По территориальному признаку информационные системы подразделяются на автоматизированные и автоматические Подберите правильный ответ ?) А – да, В - нет ?) А – да, В - да ?) А – нет, В - нет ?) А – нет, В - да Вопрос id:1212039 Верны ли утверждения? А) Состояние машины Поста характеризует информация о местоположении головки вместе с состоянием ленты В) Машину Поста можно рассматривать как упрощенную модель ЭВМ Подберите правильный ответ ?) А – да, В - нет ?) А – да, В - да ?) А – нет, В - нет ?) А – нет, В - да Вопрос id:1212040 Верны ли утверждения? А) Совокупность состояний всех ячеек ленты, состояния логического устройства и положение головки называется конфигурацией машины Тьюринга В) Вся совокупность входных конфигураций, при которых машина Тьюринга обеспечивает получение результата, образуют класс решаемых задач Подберите правильный ответ ?) А – нет, В - да ?) А – да, В - нет ?) А – да, В - да ?) А – нет, В - нет Вопрос id:1212041 Верны ли утверждения? А) Содержательность информации определяется такими свойствами, как значимость и кумулятивность В) Составляющими значимости являются полнота и идентичность Подберите правильный ответ ?) А – да, В - да ?) А – нет, В - нет ?) А – да, В - нет ?) А – нет, В - да Вопрос id:1212042 Верны ли утверждения? А) Цель познавательной функции информации - общение людей, реализуемое через такие этапы обращения информации, как передача и распределение В) Цель управленческой функции информации - формирование целесообразного поведения управляемой системы, получающей информацию Подберите правильный ответ ?) А – нет, В - нет ?) А – да, В - да ?) А – да, В - нет ?) А – нет, В - да Вопрос id:1212043 Дан алгоритм:
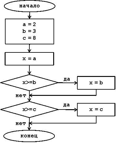
После выполнения данного алгоритма переменной x присвоится значение ?) 11 ?) 8 ?) 3 ?) 2 Вопрос id:1212044 Дан алгоритм:
После выполнения данного алгоритма переменной c присвоится значение ?) 2 ?) 32 ?) 60 ?) 15 Вопрос id:1212045 Дан алгоритм:
После выполнения данного алгоритма переменной y присвоится значение ?) 2 ?) 1 ?) -2 ?) -1 Вопрос id:1212046 На рисунке представлен фрагмент алгоритма, имеющий структуру
?) циклическую с постусловием ?) разветвляющуюся ?) циклическую с предусловием ?) линейную Вопрос id:1212047 1 Кбайт равен ___ байт ?) 1000 ?) 1000000 ?) 1024 ?) 100 Вопрос id:1212048 ___ информации – совокупность свойств информации, характеризующих степень ее соответствия потребностям (целям) пользователей (средств автоматизации, персонала и др.) ?) Качество ?) Современность ?) Ценность ?) Массовость Вопрос id:1212049 ___ информации – совокупность сведений о конкретном объекте (системе) или процессе, содержащаяся в сообщениях и воспринимаемая получателем ?) Полнота ?) Кумулятивность ?) Значимость ?) Содержательность Вопрос id:1212050 ___ – совокупность сведений, которыми располагает пользователь или система ?) Энтропия ?) Тезаурус ?) Количество информации ?) Объем информации Вопрос id:1212051 ___ - организационно упорядоченная совокупность документов, информационных технологий, в том числе с использованием средств вычислительной техники и связи, реализующих информационные процессы ?) Вычислительный ресурс ?) Информационная система ?) Вычислительная система ?) Информационный ресурс Вопрос id:1212052 ___ - раздел информатики, занимающийся изучением общих принципов построения вычислительных устройств и систем обработки и передачи данных, а также вопросов, связанных с разработкой систем программного обеспечения ?) Социальная информатика ?) Теоретическая информатика ?) Информационные системы и технологии ?) Средства информатизации Вопрос id:1212053 ___ - физический процесс (явление), несущий сообщение (информацию) о событии или состоянии объекта наблюдения ?) Сигнал ?) Тезаурус ?) Представление ?) Управление Вопрос id:1212054 ___ – факты, сведения, представленные в формализованном виде (закодированные), занесенные на те или иные носители и допускающие обработку с помощью специальных технических средств (в первую очередь, ЭВМ) ?) Данные ?) Ресурсы ?) Процессы ?) Сигналы Вопрос id:1212055 ___ информации – свойство информации сохранять ценность для потребителя с течением времени, т.е. не подвергаться моральному старению ?) Значимость ?) Достоверность ?) Полнота ?) Кумулятивность Вопрос id:1212056 ___ подход к измерению информации основан на том, что факт получения информации всегда связан с уменьшением разнообразия или неопределенности системы ?) Энтропийный ?) Прагматический ?) Объемный ?) Семантический Вопрос id:1212057 ___ – функция организованных систем различной природы (технических, биологических или социальных), направленная на реализацию их целевых установок и поддержание внутренне присущей им структуры ?) Исследование ?) Управление ?) Планирование ?) Учет Вопрос id:1212058 ___ - наука, изучающая с единых позиций связь и управление (самоуправление) в организованных системах любой физической природы ?) Управление ?) Социология ?) Кибернетика ?) Информатика Вопрос id:1212059 ___ информации характеризуется степенью аутентичности (подлинности) информационных массивов в информационной базе и исходных документах (сообщениях) ?) Целостность ?) Имитостойкость ?) Готовность ?) Конфиденциальность |




