Список вопросов базы знанийИнформатика.Вопрос id:1642046 Основу интегрированного пакета для офиса составляют ?) электронная таблица ?) текстовый редактор ?) СУБД ?) адресная книга Вопрос id:1642047 Особенности информации изучаются при создании систем автоматизированной обработки в процессе ее ___ анализа ?) логического ?) семантического ?) прагматического ?) синтаксического Вопрос id:1642048 Первоначально применялась шина ___ (8- и 16-разрядная, частота - 8 МГц), созданная в начале 80-х годов и обладавшая невысокой пропускной способностью ?) AGP ?) USB ?) PCI ?) ISA Вопрос id:1642049 По отношению к пользователям применяют трехуровневое представление для описания предметной области ___ ?) внутреннее (физическое) ?) концептуальное ?) логическое ?) математическое Вопрос id:1642050 По природе физической среды передачи данных, различают каналы передачи данных на ?) на оптических линиях связи ?) беспроводные ?) цифровые линии связи ?) на проводных (медных) линиях связи Вопрос id:1642051 По типу межкомпьютерного обмена протоколы среднего уровня OSI классифицируются следующим образом ?) параллельные протоколы ?) сеансовые протоколы (протоколы виртуального соединения) ?) дейтаграммные протоколы ?) последовательные протоколы Вопрос id:1642052 При ___ шаблоне задается предельно допустимое поле, в которое вносится конкретное значение ?) свободном ?) жестком ?) мягком ?) обязательном Вопрос id:1642053 При использовании ___ протоколов пакеты сообщений передаются независимо друг от друга, поэтому порядок доставки пакетов каждого сообщения может не соответствовать их исходному порядку в сообщении. При этом пакеты сообщений передаются без подтверждения Вопрос id:1642054 При разработке и использовании сетей для обеспечения совместимости используется ряд стандартов, объединенных в ___модель открытых систем, определяющую правила взаимодействия компонентов сети на данном уровне (протокол уровня) и правила взаимодействия компонентов различных уровней (межуровневый интерфейс) ?) пятиуровневую ?) трехуровневую ?) семиуровневую ?) двухуровневую Вопрос id:1642055 Применение при проектировании БД подхода, основанного на ___ данных, целесообразно в тех случаях, когда не предъявляются жесткие требования к эффективности функционирования (объему памяти и продолжительности поиска), существует большое число разнообразных задач с изменяемыми и непредсказуемыми запросами Вопрос id:1642056 Применение при проектировании БД подхода, основанного на стабильности процедур ___ к БД, является предпочтительным при жестких требованиях к эффективности функционирования, особенно это касается быстродействия Вопрос id:1642057 Программные средства для проектирования электронных таблиц называют ___ ?) табличными процессорами ?) текстовыми процессорами ?) графическими редакторами ?) издательскими системами Вопрос id:1642058 Программы для обработки документов называются ___ ?) табличными процессорами ?) издательскими системами ?) графическими редакторами ?) текстовыми процессорами Вопрос id:1642059 Протокол ___ является сеансовым протоколом и соответствует транспортному и сеансовому уровням эталонной модели ?) SPX ?) NetBIOS ?) IPX ?) TCP/IP Вопрос id:1642060 Протокол ___ является дейтаграммным протоколом и соответствует сетевому уровню эталонной модели. Применяется для выполнения функций адресации при обмене пакетами сообщений. ?) IPX ?) TCP/IP ?) SPX ?) NetBIOS Вопрос id:1642061 Протоколы ___ уровня для модемной связи определяют в телекоммуникационных технологиях способ модуляции, направленность передачи (дуплекс, симплекс, полудуплекс), ориентированность на выделенный или коммутируемый канал Вопрос id:1642062 Протоколы сетевого взаимодействия, по степени близости к физической среде передачи данных, классифицируются как протоколы ?) нижнего уровня, распространяемые на канальный и физический уровни модели OSI ?) среднего уровня, распространяемые на сетевой, транспортный и сеансовый уровни OSI ?) верхнего уровня, распространяемые на уровень представления и прикладной уровень модели OSI ?) общего уровня, распространяемые на все уровни модели OSI Вопрос id:1642063 Различают следующие вида реквизитов: ___ ?) реквизиты-признаки ?) реквизиты-основания ?) реквизиты-данные ?) реквизиты-сущности Вопрос id:1642064 Различают следующие способы коммутации данных: коммутации ?) пакетов ?) каналов ?) абонентов ?) сообщений Вопрос id:1642065 Разложение функции на гармонические составляющие, то есть вычисление коэффициентов Фурье, принято назвать ___ анализом Вопрос id:1642066 С точки зрения реализации, на основе современных достижений вычислительной техники выделяют следующие виды обработки информации: ___ обработки ?) конвейерная ?) последовательная ?) параллельная ?) векторная Вопрос id:1642067 Синхронизация приемника при передаче ___ достигается тем, что перед каждым передаваемым байтом посылается дополнительный бит - стартбит, а после переданного байта - еще один дополнительный бит - стопбит ?) асинхронной ?) синхронной ?) с автоподстройкой ?) цифровой Вопрос id:1642068 Система, представляющая определенные услуги по хранению и поиску данных определенной группе пользователей по определенной тематике, называется ___ данных Вопрос id:1642069 Система, представляющая определенные услуги по хранению и поиску данных определенной группе пользователей по определенной тематике, называется ___ данных ?) банком ?) источником ?) витриной ?) базой Вопрос id:1642070 Ситуация в дейтаграммном режиме, когда в буферную память узла вычислительной сети поступило столько пакетов разных сообщений, что эта память оказывается полностью занятой, называется ___ сети Вопрос id:1642071 Совокупность управляющей системы, прикладного программного обеспечения, базы данных, операционной системы и технических средств, обеспечивающих информационное обслуживание пользователей, называется ___ баз данных Вопрос id:1642072 Соотнесите понятия и определения
Вопрос id:1642073 Соотнесите понятия и определения
Вопрос id:1642074 Соотнесите понятия и определения
Вопрос id:1642075 Соотнесите понятия и определения
Вопрос id:1642076 Соотнесите понятия и определения
Вопрос id:1642077 Соотнесите понятия и определения
Вопрос id:1642078 Соотнесите понятия и определения
Вопрос id:1642079 Соотнесите понятия и определения
Вопрос id:1642080 Соотнесите понятия и определения
Вопрос id:1642081 Соотнесите понятия и определения
Вопрос id:1642082 Соотнесите понятия и определения
Вопрос id:1642083 Соотнесите понятия и определения
Вопрос id:1642084 Соотнесите понятия и определения
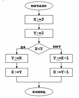
Вопрос id:1642085 Существующие в технических устройствах сигналы делятся на ?) дискретные ?) временные ?) непрерывные ?) постоянные Вопрос id:1642086 В программе, вычисляющей произведение отрицательных чисел из N введенных с клавиатуры, ввод N P:=1 нц для i от1 до N ввод а если то P:=P*a все кц вывод P необходимо вставить условие… ?) a=1 ?) a<0 ?) a>0 ?) a<N Вопрос id:1642087 В результате выполнения алгоритма алг «Вычисление значения переменной k» k := 0 нц для i:=2 до 6 k := k + 1 кц вывод k значение переменной k будет равно числу … ?) 5 ?) 20 ?) 6 ?) 4 Вопрос id:1642088 В результате выполнения алгоритма алг «Вывод чисел» нц для i:=2 до 6 вывод i кц будут выведены числа… ?) 1, 2, 3, 4, 5 ?) 2, 4, 6 ?) 1, 3, 5 ?) 2, 3, 4, 5, 6 Вопрос id:1642089 В результате выполнения фрагмента блок-схемы алгоритма ввод Х, А, В, С Y := X^3+B*C+A вывод Y при вводе значений Х, А, В, С, равных: 3, 2048, 2047 и -1 соответственно, значение Y будет равно… ?) 28 ?) 1 ?) 2048 ?) -2047 Вопрос id:1642090 В результате исполнения алгоритма
значения переменных X и Y равны… ?) Х=1, Y=1 ?) Х=1, Y=2 ?) Х=2, Y=2 ?) Х=2, Y=1 Вопрос id:1642091 В результате работы блок-схемы алгоритма
A и B примут значения … ?) A=4, B=3 ?) A=3, B=3 ?) A=0, B=0 ?) А=1, B=1 Вопрос id:1642092 Вычисленное по блок-схеме
значение переменной S для входных данных X=1, Y=2, Z=3 равно… ?) 3 ?) -1 ?) 5 ?) 6 Вопрос id:1642093 Дан алгоритм:
После выполнения данного алгоритма переменной ?) -3 ?) 18 ?) 6 ?) -18 ?) 3 Вопрос id:1642094 Дан алгоритм:
После выполнения данного алгоритма переменной ?) 8 ?) 3 ?) 4 ?) 5 Вопрос id:1642095 Дан алгоритм:
После выполнения данного алгоритма переменной ?) 20 ?) 100 ?) 4 ?) 10 ?) 5 |





присвоится значение … 
присвоится значение … 
присвоится значение …