Список вопросов базы знанийЕГЭ Физика
Вопрос id:438079 Тема/шкала: B21-Фотоны. Закон радиоактивного распада-Внешний фотоэффект, СТО При освещении металлической пластины монохроматическим светом с частотой
?) больше 4 эВ ?) 4 эВ ?) 1 эВ ?) больше 2 эВ, но меньше 4 эВ Вопрос id:438080 Тема/шкала: B21-Фотоны. Закон радиоактивного распада-Внешний фотоэффект, СТО При освещении металлической пластины монохроматическим светом с частотой
?) 4 эВ ?) меньше 1 эВ ?) больше 1 эВ, но меньше 2 эВ ?) 1 эВ Вопрос id:438081 Тема/шкала: B21-Фотоны. Закон радиоактивного распада-Внешний фотоэффект, СТО Какое из приведенных ниже высказываний правильно описывает способность атома к излучению и поглощению фотонов?
?) атом может поглощать фотоны лишь с некоторыми определенными значениями частоты, излучать фотоны с любой частотой ?) атом может поглощать и излучать фотоны с любой частотой ?) атом может поглощать и излучать фотоны только с некоторыми определенными значениями частоты ?) атом может поглощать фотоны с любой частотой, излучать фотоны лишь с некоторыми определенными значениями частоты Вопрос id:438082 Тема/шкала: B21-Фотоны. Закон радиоактивного распада-Внешний фотоэффект, СТО При освещении металлической пластины с работой выхода А монохроматическим светом частотой
?) ?) ![]() ?) ?) ![]() Вопрос id:438083 Тема/шкала: B21-Фотоны. Закон радиоактивного распада-Внешний фотоэффект, СТО Фотоэффект наблюдают, освещая поверхность металла светом фиксированной частоты. При этом задерживающая разность потенциалов равна U. После изменения частоты света задерживающая разность потенциалов увеличилась на
?) ![]() ?) ![]() ?) ![]() ?) Вопрос id:438084 Тема/шкала: B21-Фотоны. Закон радиоактивного распада-Внешний фотоэффект, СТО Металлическую пластину освещают светом с энергией фотонов 6,2 эВ. Работа выхода для металла пластины равна 2,5 эВ. Какова максимальная кинетическая энергия образовавшихся фотоэлектронов?
?) 2,5 эВ ?) 8,7 эВ ?) 6,2 эВ ?) 3,7 эВ Вопрос id:438085 Тема/шкала: B21-Фотоны. Закон радиоактивного распада-Внешний фотоэффект, СТО Работа выхода электрона из металла
?) 6,6 нм ?) 660 нм ?) 66 нм ?) 6 600 нм Вопрос id:438086 Тема/шкала: B21-Фотоны. Закон радиоактивного распада-Внешний фотоэффект, СТО Поток фотонов с энергией 15 эВ выбивает из металла фотоэлектроны, максимальная кинетическая энергия которых в 2 раза меньше работы выхода. Какова максимальная кинетическая энергия образовавшихся фотоэлектронов?
?) 30 эВ ?) 10 эВ ?) 5 эВ ?) 15 эВ Вопрос id:438087 Тема/шкала: B21-Фотоны. Закон радиоактивного распада-Внешний фотоэффект, СТО Поток фотонов с энергией 15 эВ выбивает из металла фотоэлектроны, максимальная кинетическая энергия которых в 2 раза больше работы выхода. Какова максимальная кинетическая энергия образовавшихся электронов?
?) 10 эВ ?) 30 эВ ?) 15 эВ ?) 5 эВ Вопрос id:438088 Тема/шкала: B21-Фотоны. Закон радиоактивного распада-Внешний фотоэффект, СТО Фотоэффект наблюдают, освещая поверхность металла светом с частотой
?) 0,83 В ?) 1,45 В ?) 0,62 В ?) 1,23 В Вопрос id:438089 Тема/шкала: B21-Фотоны. Закон радиоактивного распада-Внешний фотоэффект, СТО Фотоэффект наблюдают, освещая поверхность металла светом с частотой
?) 0,6 В ?) 1,1 В ?) 1,2 В ?) 0,9 В Вопрос id:438090 Тема/шкала: B21-Фотоны. Закон радиоактивного распада-Внешний фотоэффект, СТО Фотоэффект наблюдают, освещая поверхность металла светом с частотой
?) 0,62 В ?) 1,05 В ?) 1,25 В ?) 0,83 В Вопрос id:438091 Тема/шкала: B21-Фотоны. Закон радиоактивного распада-Внешний фотоэффект, СТО Фотоэффект наблюдают, освещая поверхность металла светом с частотой
?) 0,62 В ?) 1,25 В ?) 0,83 В ?) 1,03 В Вопрос id:438092 Тема/шкала: B21-Фотоны. Закон радиоактивного распада-Внешний фотоэффект, СТО Фотоэффект наблюдают, освещая поверхность металла светом с частотой
?) ![]() ?) ![]() ?) ![]() ?) Вопрос id:438093 Тема/шкала: B21-Фотоны. Закон радиоактивного распада-Внешний фотоэффект, СТО Фотоэффект наблюдают, освещая поверхность металла светом с частотой
?) ![]() ?) ![]() ?) ?) ![]() Вопрос id:438094 Тема/шкала: B21-Фотоны. Закон радиоактивного распада-Внешний фотоэффект, СТО Фотоэффект наблюдают, освещая поверхность металла светом с частотой
?) ![]() ?) ![]() ?) ?) ![]() Вопрос id:438095 Тема/шкала: B21-Фотоны. Закон радиоактивного распада-Внешний фотоэффект, СТО Фотоэффект наблюдают, освещая поверхность металла светом с частотой
?) ![]() ?) ![]() ?) ![]() ?) ![]() Вопрос id:438096 Тема/шкала: B21-Фотоны. Закон радиоактивного распада-Внешний фотоэффект, СТО Работа выхода для материала катода вакуумного фотоэлемента равна 1,5 эВ. Катод освещается монохроматическим светом, у которого энергия фотонов равна 3,5 эВ. Чему равно запирающее напряжение, при котором фототок прекратится?
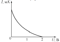
?) 2,0 В ?) 5,0 В ?) 3,5 В ?) 1,5 В Вопрос id:438097 Тема/шкала: B21-Фотоны. Закон радиоактивного распада-Внешний фотоэффект, СТО В опыте по изучению фотоэффекта одну из пластин плоского конденсатора облучают светом с энергией фотона 6 эВ. Напряжение между пластинами изменяют с помощью реостата, силу фототока в цепи измеряют амперметром. На графике приведена зависимость фототока
?) 3 эВ ?) 2 эВ ?) 1 эВ ?) 4 эВ Вопрос id:438098 Тема/шкала: B21-Фотоны. Закон радиоактивного распада-Внешний фотоэффект, СТО В опыте по изучению фотоэффекта одну из пластин плоского конденсатора облучают светом с энергией фотона 5 эВ. Напряжение между пластинами изменяют с помощью реостата, силу фототока в цепи измеряют амперметром. Работа выхода электрона с поверхности металла, из которого сделаны пластины конденсатора, равна 4 эВ. На каком рисунке правильно изображен график зависимости фототока
?) 3 ?) 1 ?) 4 ?) 2 Вопрос id:438099 Тема/шкала: B21-Фотоны. Закон радиоактивного распада-Внешний фотоэффект, СТО В таблице приведена зависимость максимальной кинетической энергии вылетающих из металла электронов от энергии падающих на металл фотонов.
Определите работу выхода для этого металла.
?) 3,0 эВ ?) 1,8 эВ ?) 4,8 эВ ?) 3,8 эВ Вопрос id:438100 Тема/шкала: B21-Фотоны. Закон радиоактивного распада-Внешний фотоэффект, СТО На поверхность металла попал фотон, характеризуемый частотой
?) может выбить из металла электрон с энергией, большей ?) не может выбить из металла ни одного электрона ?) может выбить из металла электрон с энергией, меньшей ?) может выбить из металла два электрона Вопрос id:438101 Тема/шкала: B21-Фотоны. Закон радиоактивного распада-Внешний фотоэффект, СТО При экспериментальном изучении фотоэффекта получена зависимость запирающего напряжения
?) 3 ?) 4 ?) 1 ?) 2 Вопрос id:438102 Тема/шкала: B21-Фотоны. Закон радиоактивного распада-Внешний фотоэффект, СТО При экспериментальном изучении фотоэффекта получена зависимость запирающего напряжения
На каком рисунке правильно изображена эта зависимость?
?) 1 ?) 3 ?) 4 ?) 2 Вопрос id:438103 Тема/шкала: B21-Фотоны. Закон радиоактивного распада-Внешний фотоэффект, СТО В опытах по фотоэффекту взяли пластину из металла с работой выхода 3,5 эВ и стали освещать её светом частотой
?) сохранила своё первоначальное положительное значение ?) не определена, так как фотоэлектронов не будет ?) уменьшилась более чем в 2 раза ?) уменьшилась в 2 раза Вопрос id:438104 Тема/шкала: B21-Фотоны. Закон радиоактивного распада-Внешний фотоэффект, СТО В опытах по фотоэффекту взяли пластину из металла с работой выхода 3,5 эВ и стали освещать её светом частотой
?) уменьшилась в 2 раза ?) не изменилась ?) уменьшилась более чем в 2 раза ?) не определена, так как фотоэлектронов не будет Вопрос id:438105 Тема/шкала: B21-Фотоны. Закон радиоактивного распада-Внешний фотоэффект, СТО Набор частот в видимом свете, идущем от планет, практически совпадает со спектром излучения Солнца. Это объясняется тем, что
?) атмосферы планет имеют такую же высокую температуру, как и Солнце ?) видимый свет от планет представляет собой отражённый солнечный свет ?) планеты и Солнце состоят из веществ в одинаковом физическом состоянии ?) планеты состоят из тех же веществ, что и Солнце Вопрос id:438106 Тема/шкала: B21-Фотоны. Закон радиоактивного распада-Внешний фотоэффект, СТО В опыте по фотоэффекту пластину из металла с работой выхода
?) стала отличной от нуля ?) уменьшилась в 2 раза ?) увеличилась в 2 раза ?) не определена, так как фотоэлектронов не будет Вопрос id:438107 Тема/шкала: B21-Фотоны. Закон радиоактивного распада-Внешний фотоэффект, СТО В опытах по фотоэффекту взяли пластину из металла с работой выхода
?) увеличилась в 1,5 раза ?) увеличилась в 3 раза ?) увеличилась в 2 раза ?) не определена, так как фотоэффекта не будет Вопрос id:438108 Тема/шкала: B21-Фотоны. Закон радиоактивного распада-Внешний фотоэффект, СТО
?) уменьшить расстояние между электродами вакуумной лампы ?) уменьшить интенсивность падающего света ?) увеличить расстояние между электродами вакуумной лампы ?) увеличить интенсивность падающего света Вопрос id:438109 Тема/шкала: B21-Фотоны. Закон радиоактивного распада-Внешний фотоэффект, СТО
?) увеличить расстояние между электродами вакуумной лампы ?) увеличить интенсивность падающего света ?) уменьшить интенсивность падающего света ?) уменьшить расстояние между электродами вакуумной лампы Вопрос id:438110 Тема/шкала: B21-Фотоны. Закон радиоактивного распада-Внешний фотоэффект, СТО Работа выхода для некоторого металла равна 2 эВ. На пластинку из этого металла падает свет с энергией фотона 3 эВ. На каком из следующих рисунков правильно показана зависимость силы I фототока от приложенного обратного напряжения U?
?) ![]() ?) ![]() ?) ![]() ?) ![]() Вопрос id:438111 Тема/шкала: B21-Фотоны. Закон радиоактивного распада-Внешний фотоэффект, СТО Работа выхода для некоторого металла равна 3 эВ. На пластинку из этого металла падает свет. На рисунке показана зависимость силы I фототока от приложенного обратного напряжения U. Энергия фотона светового излучения, падающего на эту пластинку, равна
?) 1,5 эВ ?) 1 эВ ?) 5 эВ ?) 6 эВ Вопрос id:438112 Тема/шкала: B21-Фотоны. Закон радиоактивного распада-Внешний фотоэффект, СТО На рисунке представлен фрагмент Периодической системы элементов Д.И. Менделеева.
Укажите число электронов в атоме бора В.
?) 5 ?) 2 ?) 3 ?) 10 Вопрос id:438113 Тема/шкала: B21-Фотоны. Закон радиоактивного распада-Внешний фотоэффект, СТО На рисунке представлен фрагмент Периодической системы элементов Д.И. Менделеева.
Укажите число электронов в атоме алюминия
?) 13 ?) 27 ?) 8 ?) 3 Вопрос id:438114 Тема/шкала: B21-Фотоны. Закон радиоактивного распада-Внешний фотоэффект, СТО На рисунке представлен фрагмент Периодической системы элементов Д.И. Менделеева.
Укажите число электронов в атоме
?) 12 ?) 2 ?) 24 ?) 8 Вопрос id:438115 Тема/шкала: B21-Фотоны. Закон радиоактивного распада-Внешний фотоэффект, СТО На рисунке представлен фрагмент Периодической системы элементов Д.И. Менделеева.
Укажите число электронов в атоме натрия
?) 8 ?) 23 ?) 12 ?) 11 Вопрос id:438116 Тема/шкала: B21-Фотоны. Закон радиоактивного распада-Корпускулярно-волновой дуализм Явление интерференции электронов можно объяснить, используя представление об электронах как о потоке частиц, обладающих
?) электрическим зарядом ?) малой массой ?) волновыми свойствами ?) малыми размерами Вопрос id:438117 Тема/шкала: B21-Фотоны. Закон радиоактивного распада-Корпускулярно-волновой дуализм Длина волны де Бройля для электрона больше, чем для ?) электрона ?) величина импульса не связана с длиной волны ?) импульсы одинаковы ?) Вопрос id:438118 Тема/шкала: B21-Фотоны. Закон радиоактивного распада-Корпускулярно-волновой дуализм Какое физическое явление служит доказательством квантовой природы света?
?) дифракция ?) фотоэффект ?) интерференция ?) поляризация Вопрос id:438119 Тема/шкала: B21-Фотоны. Закон радиоактивного распада-Корпускулярно-волновой дуализм Один лазер излучает монохроматический свет с длиной волны λ1 = 700 нм, другой — с длиной волны λ2 = 350 нм. Чему равно отношение импульсов Вопрос id:438120 Тема/шкала: B21-Фотоны. Закон радиоактивного распада-Радиоактивный распад Период полураспада радиоактивного изотопа кальция
?) ?) ?) 0 ?) Вопрос id:438121 Тема/шкала: B21-Фотоны. Закон радиоактивного распада-Радиоактивный распад Период полураспада ядер франция
?) половина изначально имевшихся ядер франция распадается за 4,8 мин ?) каждые 4,8 мин распадается одно ядро франция ?) все изначально имевшиеся ядра франция распадутся за 9,6 мин ?) за 4,8 мин атомный номер каждого атома франция уменьшится вдвое Вопрос id:438122 Тема/шкала: B21-Фотоны. Закон радиоактивного распада-Радиоактивный распад Какая доля радиоактивных ядер распадается через интервал времени, равный половине периода полураспада? Ответ приведите в процентах и округлите до целых.
?) 100% ?) 50% ?) 29% ?) 75% Вопрос id:438123 Тема/шкала: B21-Фотоны. Закон радиоактивного распада-Радиоактивный распад Период полураспада ядер атомов полония
?) половина начального количества атомов распадется за 69 суток ?) половина начального количества атомов распадется за 138 суток ?) все изначально имевшиеся атомы распадутся через 276 суток ?) все изначально имевшиеся атомы распадутся через 138 суток Вопрос id:438124 Тема/шкала: B21-Фотоны. Закон радиоактивного распада-Радиоактивный распад В образце, содержащем большое количество атомов стронция ?) 14 лет ?) 38 лет ?) 28 лет ?) 56 лет Вопрос id:438125 Тема/шкала: B21-Фотоны. Закон радиоактивного распада-Радиоактивный распад Период полураспада ядер атомов кобальта ?) половина начального количества атомов распадется за 5,2 года ?) все изначально имевшиеся атомы распадутся через 10,4 года ?) все изначально имевшиеся атомы распадутся через 5,2 года ?) половина начального количества атомов распадется за 2,6 года Вопрос id:438126 Тема/шкала: B21-Фотоны. Закон радиоактивного распада-Радиоактивный распад В образце, содержащем большое количество атомов радона ?) 7,2 суток ?) 1,9 суток ?) 3,8 суток ?) 86 суток Вопрос id:438127 Тема/шкала: B21-Фотоны. Закон радиоактивного распада-Радиоактивный распад Период полураспада ядер атомов актиния
?) все изначально имевшиеся атомы распадутся через 22 года ?) половина начального количества атомов распадется за 22 года ?) половина начального количества атомов распадется за 11 лет ?) все изначально имевшиеся атомы распадутся через 44 года Вопрос id:438128 Тема/шкала: B21-Фотоны. Закон радиоактивного распада-Радиоактивный распад Период полураспада ядер радиоактивного изотопа висмута 19 мин. Через какое время распадется
?) 9,5 мин ?) 28,5 мин ?) 38 мин ?) 19 мин |






















При изучении фотоэффекта используется установка, схема которой изображена на рисунке. В условиях эксперимента сила тока достигает насыщения. Для того чтобы увеличить силу тока, протекающего через амперметр, нужно
При изучении фотоэффекта используется установка, схема которой изображена на рисунке. В условиях эксперимента сила тока достигает насыщения. Для того чтобы уменьшить силу тока, протекающего через амперметр, нужно





