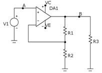
Список вопросов базы знанийЭлектротехника и электроникаВопрос id:1279094 Какой логический сигнал будет на выходе схемы реализации логической функции, если X0=X2=1, а на остальных входах присутствуют логические нули. Вопрос id:1279095 Какой логический сигнал будет на выходе схемы реализации логической функции, если X0=X2=1, а на остальных входах присутствуют логические нули. Вопрос id:1279096 Какой логический сигнал будет на выходе схемы реализации логической функции, если X1=1, а на остальных входах присутствуют логические нули. Вопрос id:1279097 Какой логический сигнал будет на выходе схемы реализации логической функции, если X1=X2=1, а на остальных входах присутствуют логические нули. Вопрос id:1279098 Какой логический сигнал будет на выходе схемы реализации логической функции, если X2=1, а на остальных входах присутствуют логические нули. Вопрос id:1279099 Какой логический сигнал будет на выходе схемы реализации логической функции, если X2=1, а на остальных входах присутствуют логические нули. Вопрос id:1279100 Какой логический сигнал будет на выходе схемы реализации логической функции, если на всех входах присутствует сигнал логического нуля. Вопрос id:1279101 Какой логический сигнал будет на выходе схемы реализации логической функции, если на всех входах присутствует сигнал логического нуля. Вопрос id:1279102 Какой логический сигнал будет на выходе элемента "И-НЕ ", если на одном из входов будет постоянно присутствовать сигнал логического нуля Вопрос id:1279103 Какой логический сигнал будет на выходе элемента "ИЛИ ", если на одном из входов будет постоянно присутствовать сигнал логическая единица Вопрос id:1279104 Какой логический сигнал будет на выходе элемента "ИЛИ-НЕ", если на одном из входов будет постоянно присутствовать сигнал логическая единица Вопрос id:1279105 Укажите команду контекстного меню Analysis окна программы Micro-Cap 9.0, с помощью которой проводится настройка режима моделирования схем на логических элементах ?) Transient … ?) Dynamic DC ?) DC … ?) AC … Вопрос id:1279106 Укажите пиктограмму, соответствующую логическому элементу "ИЛИ-НЕ" ?) ![]() ?) ![]() ?) ![]() ?) ![]() Вопрос id:1279107 Для прямого подключения диода при увеличении тока смещения Iпс от нулевого значения ?) динамическое сопротивление диода увеличивается ?) динамическое сопротивление диода остается постоянным ?) динамическое сопротивление диода уменьшается Вопрос id:1279126 Прямому подключению диода соответствуют ?) малые значения динамического сопротивления ?) малые значения статического сопротивления ?) большие значения статического сопротивления ?) большие значения динамического сопротивления Вопрос id:1279127 Укажите команду контекстного меню Analysis окна программы Micro-Cap 9.0, с помощью которой проводится построение ВАХ диода ?) Dynamic DC ?) AC … ?) DC … ?) Transient … Вопрос id:1279128 Укажите пиктограмму кнопки на панели инструментов окна анализа параметров моделирования, используемую для определения абсциссы точки на ВАХ по заданному значению ее ординаты ?) ![]() ?) ![]() ?) ![]() ?) ![]() Вопрос id:1279129 Укажите пиктограмму, соответствующую источнику тока, в программе Micro-Cap 9.0 ?) ![]() ?) ![]() ?) ![]() ?) ![]() Вопрос id:1279145 При апериодическом характере процесса разряда конденсатора на RL- цепь увеличение индуктивности приводит к ?) замедлению нарастания тока ?) замедлению спада напряжения на зажимах конденсатора ?) ускорению спада напряжения на зажимах конденсатора ?) ускорению нарастания тока Вопрос id:1279146 При колебательном характере процесса разряда конденсатора на RL- цепь уменьшение сопротивления R приводит к ?) увеличивается затухание собственных колебаний ?) уменьшается частота собственных колебаний ?) уменьшается затухание собственных колебаний ?) увеличивается частота собственных колебаний Вопрос id:1279147 Разряд конденсатора на RL- цепь будет колебательным, если сопротивление контура удовлетворяет следующему условию ?) R>2 ![]() ?) R>2 ![]() ?) R<2 ![]() ?) R<2 ![]() Вопрос id:1279148 Сопротивление резистора R = 15Ом, индуктивность L=250 мГн, емкость конденсатора C = 100 укажите теоретическое значение добротности при разряде конденсатора на RL- цепьВопрос id:1279149 Укажите на панели инструментов программы Micro-Сар пиктограмму команды для обозначения на схеме клемм ?) ![]() ?) ![]() ?) ![]() ?) ![]() Вопрос id:1279150 Определите значение сдвига фаз между напряжением на резисторе и входным напряжением на частоте 180 Гц (в град) Примечание. Воспользуйтесь результатами построения фазо-частотной характеристики. Вопрос id:1279151 Определите значение сдвига фаз между напряжением на резисторе и входным напряжением на частоте 40 Гц (в град) Примечание. Воспользуйтесь результатами построения фазо-частотной характеристики. Вопрос id:1279152 Определите значение сдвига фаз между напряжением на резисторе и входным напряжением на частоте 50 Гц (в град) Примечание. Воспользуйтесь результатами построения фазо-частотной характеристики. Вопрос id:1279153 Определите значение сдвига фаз между напряжением на резисторе и входным напряжением на частоте 50 Гц (в град) Примечание. Воспользуйтесь результатами построения фазо-частотной характеристики. Вопрос id:1279154 Определите значение сдвига фаз между напряжением на резисторе и входным напряжением на частоте 60 Гц (в град) Примечание. Воспользуйтесь результатами построения фазо-частотной характеристики. Вопрос id:1279155 Для экспериментального определения значения резонансной частоты по результатам имитационного моделирования достаточно построить зависимость ?) сдвига фаз между током и входным напряжением в зависимости от частоты ?) амплитуды напряжения на конденсаторе в зависимости от частоты входного напряжения ?) амплитуды напряжения на индуктивности в зависимости от частоты входного напряжения ?) сдвига фаз между напряжением на резисторе и входным напряжением в зависимости от частоты Вопрос id:1279171 При резонансе напряжений в последовательной RLC – цепи ?) Ток в цепи опережает входное напряжение на 90 град ?) Ток в цепи отстает от входного напряжения на 90 град ?) Ток в цепи совпадает по фазе с входным напряжением ?) Напряжение на резисторе совпадает по фазе с входным напряжением Вопрос id:1279172 С ростом частоты входного напряжения в последовательной RLC – цепи ?) амплитуда напряжения на индуктивности уменьшается, а амплитуда напряжения на емкости растет ?) амплитуда напряжения на емкости и индуктивности уменьшается ?) амплитуда напряжения на емкости и индуктивности растет ?) амплитуда напряжения на емкости уменьшается, а амплитуда напряжения на индуктивности растет Вопрос id:1279173 Укажите команду контекстного меню Analysis окна программы Micro-Cap 9.0, с помощью которой проводится настройка режима построения частотных характеристик ?) Transient … ?) Dynamic DC ?) AC … ?) DC … Вопрос id:1279174 Укажите пиктограмму кнопки на панели инструментов окна анализа переходных процессов, используемую для измерения значения разности фаз между сигналами ?) ![]() ?) ![]() ?) ![]() ?) ![]() Вопрос id:1279175 Для схемы неинвертирующего усилителя на ОУ, приведенной на рис. 1,
Рис.1 значение коэффициента усиления схемы определяется по формуле ?) R1/R2 ?) 1 + R2/R1 ?) 1 + R1/R2 ?) R2/R1 Вопрос id:1279176 Операционный усилитель характеризуется следующими свойствами ?) высокое выходное сопротивление Rвых ?) малое выходное сопротивление Rвых ?) высокий коэффициент усиления по напряжению KU ?) малое входное сопротивление Rвх Вопрос id:1279177 Параметр операционного усилителя, необходимый для обеспечения требуемого режима работы входных транзисторов по постоянному току ?) модуль разности входных токов для неинвертирующего и инвертирующего входов ?) входной ток неинвертирующего входа ?) входной ток инвертирующего входа ?) средний входной ток инвертирующего и неинвертирующего входов Вопрос id:1279190 Укажите команду контекстного меню Analysis окна программы Micro-Cap 9.0, с помощью которой проводится настройка режима измерения токов в ветвях цепи ?) AC … ?) DC … ?) Transient … ?) Dynamic DC Вопрос id:1279191 Укажите команду контекстного меню Analysis окна программы Micro-Cap 9.0, с помощью которой проводится настройка режима моделирования для построения осциллограмм напряжений на входе и выходе схемы ОУ ?) Transient … ?) Dynamic DC ?) DC … ?) AC … Вопрос id:1279207 Разрядность двоичного счетчика равна n=3, укажите отношение числа импульсов на входе к числу импульсов на выходе старшего разряда счетчика Вопрос id:1279208 Разрядность суммирующего двоичного счетчика равна n=3, укажите отношение числа импульсов на входе к числу импульсов на выходе промежуточного разряда счетчика Вопрос id:1279209 Разрядность суммирующего двоичного счетчика равна n=4, укажите через сколько импульсов счетчик сбрасывается в начальное (нулевое) состояние и цикл счета повторяется Вопрос id:1279210 Укажите команду диалогового окна настройки режима Transient Analysis, с помощью которой в графическом окне на временной диаграмме по оси Y выводятся логические уровни сигналов ("1" или "0") на выходе счетчика Q2 ?) dQ2 ?) d(Q2) ?) dec(Q2) ?) dec Q2 Вопрос id:1279211 Укажите назначение счетчиков ?) подсчет числа входных импульсов ?) реализация логических функций ?) преобразование цифровой информации, заданной в форме двоичных кодов, в аналоговый сигнал ?) преобразование аналогового сигнала в цифровой код Вопрос id:1279236 Минимальный шаг изменения входного напряжения аналого–цифрового преобразователя связан с разрядность n соотношением ?) Uоп /(2´n) ?) Uоп / 2n ?) Uоп ´2´n ?) Uоп ´2n Вопрос id:1279237 Процесс аналого–цифрового преобразования приводит к частичной потери информации вследствие ?) квантования аналогового сигнала по уровню ?) дискретизация аналогового сигнала по времени ?) сопоставления квантованному аналоговому сигналу цифрового кода ?) формирования в заданном диапазоне изменения выходного аналогового сигнала Вопрос id:1279238 Укажите команду диалогового окна настройки режима Transient Analysis Limits, с помощью которой в графическом окне на временной диаграмме по оси Y выводятся логические уровни сигналов ("1" или "0") в контрольной точке Q4 ?) d Q4 ?) dec Q4 ?) d(Q4) ?) dec(Q4) Вопрос id:1279239 Укажите команду контекстного меню Analysis окна программы Micro-Cap 9.0, с помощью которой проводится настройка режима моделирования для построения временных диаграмм работы АЦП ?) Transient … ?) DC … ?) AC … ?) Dynamic DC Вопрос id:1279240 Укажите назначение аналогово– цифровых преобразователей ?) подсчет числа входных импульсов ?) преобразование аналогового сигнала в цифровой код ?) преобразование цифровой информации, заданной в форме двоичных кодов, в аналоговый сигнал ?) реализация логических функций Вопрос id:1279241 Диалоговое окно настройки режима анализа переходных процессов имеет вид
Укажите число графических окон, отображенных на экране анализа переходных процессов, в которых появятся осциллограммы переменных состояния схемы, при запуске процесса моделирования Вопрос id:1279242 По результатам построения укажите номер рисунка фигуры Лиссажу для заданной схемы и параметров цепи Примечание: Рекомендуемые настройки нижней части окна в режиме Analysis для получения фигур Лиссажу приведены ниже
?)
?)
?)
?)
|
















укажите теоретическое значение добротности при разряде конденсатора на RL- цепь












